WARNING:
JavaScript is turned OFF. None of the links on this concept map will
work until it is reactivated.
If you need help turning JavaScript On, click here.
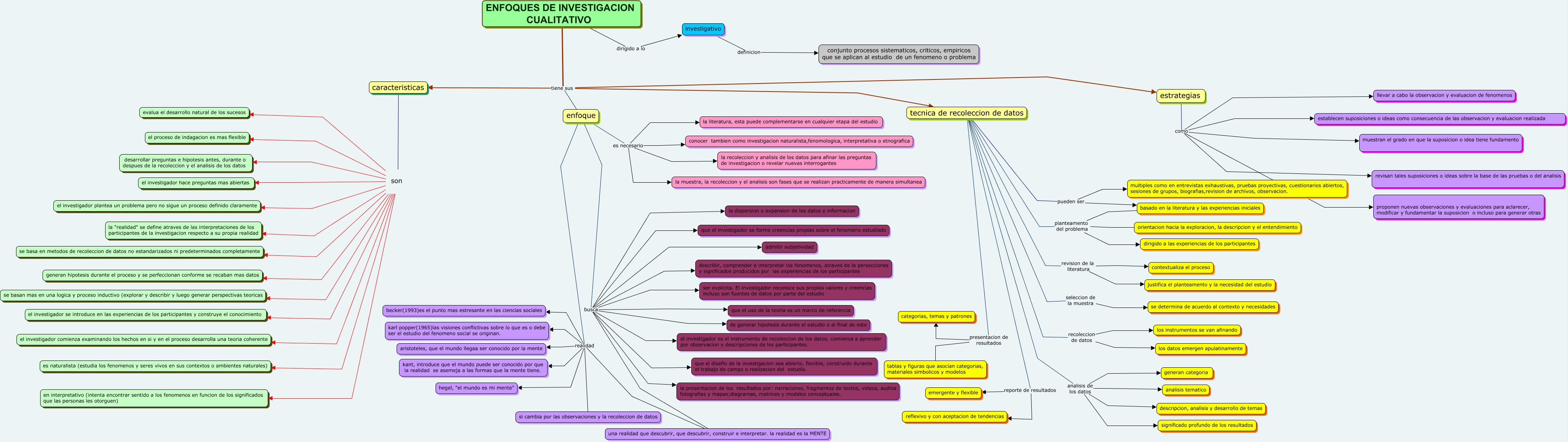
Este Cmap, tiene información relacionada con: FERO MAPA CONCEPTUAL CUALIFICACION CRISTIAN, tecnica de recoleccion de datos analisis de los datos analisis tematico, enfoque busca ser explicita. El investigador reconoce sus propios valores y creencias incluso son fuentes de datos por parte del estudio, enfoque es necesario la recoleccion y analisis de los datos para afinar las preguntas de investigacion o revelar nuevas interrogantes, ENFOQUES DE INVESTIGACION CUALITATIVO tiene sus caracteristicas, enfoque realidad si cambia por las observaciones y la recoleccion de datos, orientacion hacia la exploracion, la descripcion y el entendimiento planteamento del problema dirigido a las experiencias de los participantes, tecnica de recoleccion de datos seleccion de la muestra se determina de acuerdo al contexto y necesidades, ENFOQUES DE INVESTIGACION CUALITATIVO tiene sus estrategias, tecnica de recoleccion de datos revision de la literatura justifica el planteamento y la necesidad del estudio, una realidad que descubrir, que descubrir, construir e interpretar. la realidad es la MENTE realidad becker(1993)es el punto mas estresante en las ciencias sociales, enfoque realidad aristoteles, que el mundo llegaa ser conocido por la mente, ENFOQUES DE INVESTIGACION CUALITATIVO tiene sus tecnica de recoleccion de datos, tecnica de recoleccion de datos planteamento del problema dirigido a las experiencias de los participantes, caracteristicas son el proceso de indagacion es mas flexible, tecnica de recoleccion de datos pueden ser multiples como en entrevistas exhaustivas, pruebas proyectivas, cuestionarios abiertos, sesiones de grupos, biografias,revision de archivos, observacion., una realidad que descubrir, que descubrir, construir e interpretar. la realidad es la MENTE realidad kant, introduce que el mundo puede ser conocido por que la realidad se asemeja a las formas que la mente tiene., estrategias como establecen suposiciones o ideas como consecuencia de las observacion y evaluacion realizada, caracteristicas son el investigador hace preguntas mas abiertas, caracteristicas son es naturalista (estudia los fenomenos y seres vivos en sus contextos o ambientes naturales), estrategias como revisan tales suposiciones o ideas sobre la base de las pruebas o del analisis