WARNING:
JavaScript is turned OFF. None of the links on this concept map will
work until it is reactivated.
If you need help turning JavaScript On, click here.
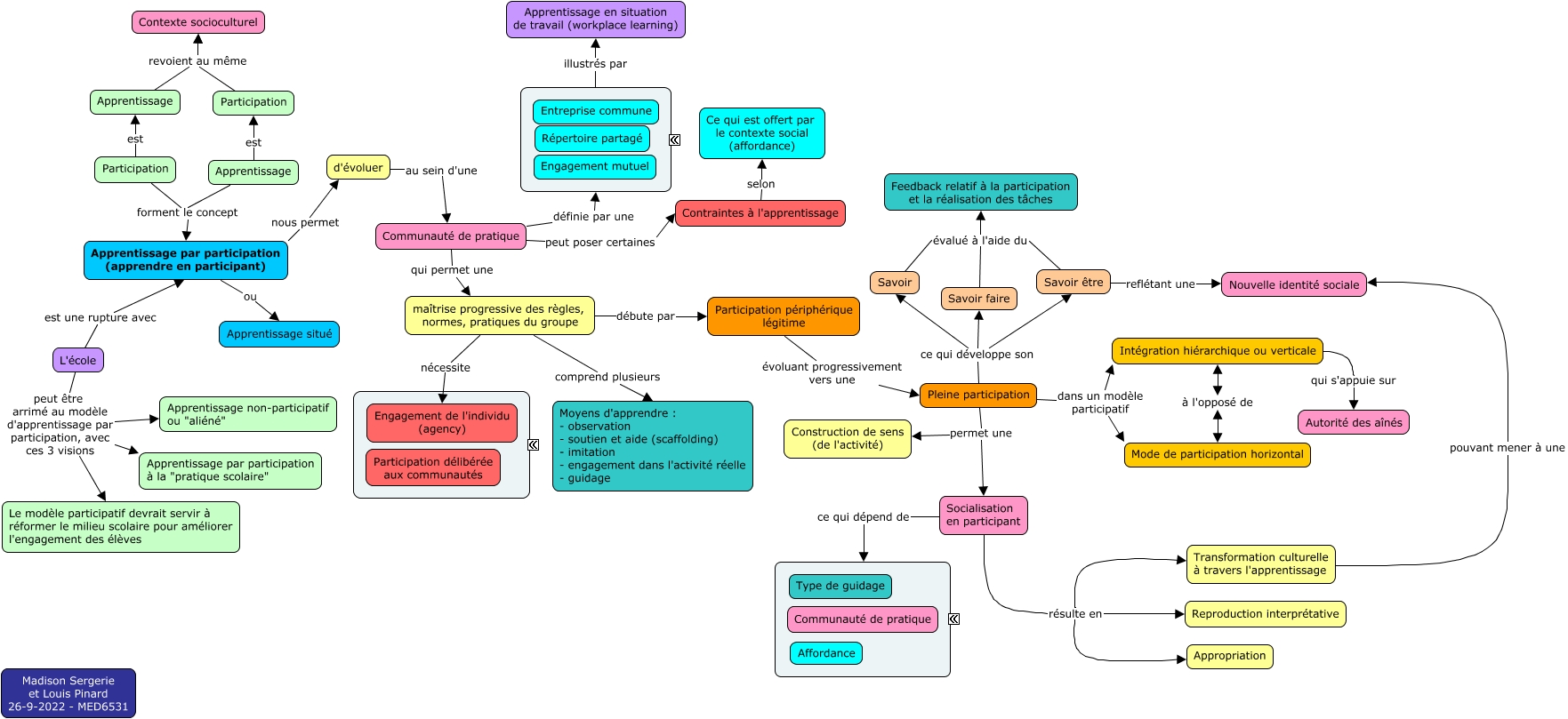
This Concept Map, created with IHMC CmapTools, has information related to: Theorie-apprendre-en-participant-LPinard-MSergerie, Participation revoient au même Contexte socioculturel, Communauté de pratique définie par une ????, Socialisation en participant ce qui dépend de ????, Apprentissage par participation (apprendre en participant) ou Apprentissage situé, L'école peut être arrimé au modèle d'apprentissage par participation, avec ces 3 visions Apprentissage par participation à la "pratique scolaire", Intégration hiérarchique ou verticale qui s'appuie sur Autorité des aînés, Apprentissage par participation (apprendre en participant) nous permet d'évoluer, Socialisation en participant résulte en Transformation culturelle à travers l'apprentissage, Transformation culturelle à travers l'apprentissage pouvant mener à une Nouvelle identité sociale, maîtrise progressive des règles, normes, pratiques du groupe comprend plusieurs Moyens d'apprendre : - observation - soutien et aide (scaffolding) - imitation - engagement dans l'activité réelle - guidage, Participation périphérique légitime évoluant progressivement vers une Pleine participation, Pleine participation ce qui développe son Savoir, maîtrise progressive des règles, normes, pratiques du groupe débute par Participation périphérique légitime, Contraintes à l'apprentissage selon Ce qui est offert par le contexte social (affordance), Pleine participation ce qui développe son Savoir faire, Communauté de pratique peut poser certaines Contraintes à l'apprentissage, Participation est Apprentissage, Intégration hiérarchique ou verticale à l'opposé de Mode de participation horizontal, Savoir faire évalué à l'aide du Feedback relatif à la participation et la réalisation des tâches, Participation revoient au même Contexte socioculturel