WARNING:
JavaScript is turned OFF. None of the links on this concept map will
work until it is reactivated.
If you need help turning JavaScript On, click here.
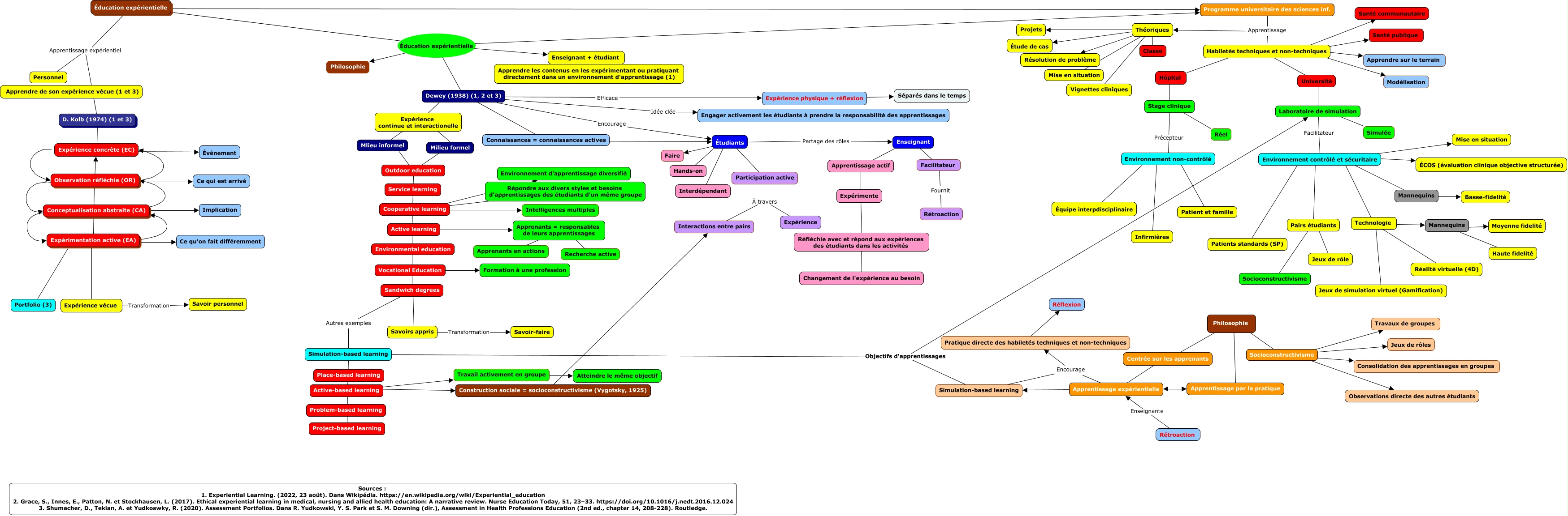
This Concept Map, created with IHMC CmapTools, has information related to: Expérientielle ou par la pratique ou experiential learning or learning with practise, Socioconstructivisme ???? Consolidation des apprentissages en groupes, Programme universitaire des sciences inf. Apprentissage Théoriques, Philosophie ???? Apprentissage par la pratique, Apprentissage actif ???? Réfléchie avec et répond aux expériences des étudiants dans les activités, Éducation expérientielle Apprentissage expérientiel Personnel, Cooperative learning ???? Répondre aux divers styles et besoins d'apprentissages des étudiants d'un même groupe, Conceptualisation abstraite (CA) ???? Implication, Hôpital ???? Stage clinique, Active-based learning ???? Travail activement en groupe, Éducation expérientielle Éducation expérientielle Dewey (1938) (1, 2 et 3), Habiletés techniques et non-techniques ???? Université, Apprentissage par la pratique ???? Apprentissage expérientielle, Théoriques ???? Projets, Conceptualisation abstraite (CA) ???? Observation réfléchie (OR), Pratique directe des habiletés techniques et non-techniques ???? Réflexion, Conceptualisation abstraite (CA) ???? Expérimentation active (EA), Sandwich degrees Autres exemples Simulation-based learning, Mannequins ???? Basse-fidelité, Milieu formel ???? Outdoor education, Environnement contrôlé et sécuritaire ???? Mannequins