WARNING:
JavaScript is turned OFF. None of the links on this concept map will
work until it is reactivated.
If you need help turning JavaScript On, click here.
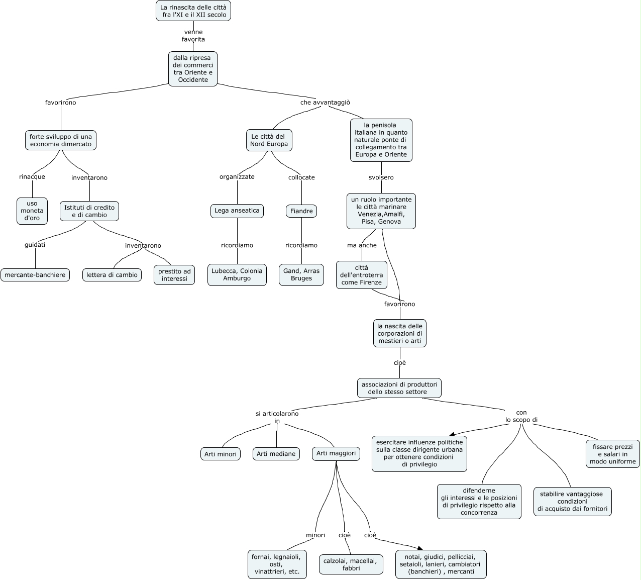
Questa Cmap, creata con IHMC CmapTools, contiene informazioni relative a: La rinascita delle città, Arti maggiori minori fornai, legnaioli, osti, vinattrieri, etc., associazioni di produttori dello stesso settore si articolarono in Arti maggiori, la penisola italiana in quanto naturale ponte di collegamento tra Europa e Oriente svolsero un ruolo importante le città marinare Venezia,Amalfi, Pisa, Genova, la nascita delle corporazioni di mestieri o arti cioè associazioni di produttori dello stesso settore, Istituti di credito e di cambio guidati mercante-banchiere, associazioni di produttori dello stesso settore con lo scopo di difenderne gli interessi e le posizioni di privilegio rispetto alla concorrenza, Arti maggiori cioè calzolai, macellai, fabbri, associazioni di produttori dello stesso settore con lo scopo di esercitare influenze politiche sulla classe dirigente urbana per ottenere condizioni di privilegio, associazioni di produttori dello stesso settore con lo scopo di fissare prezzi e salari in modo uniforme, Le città del Nord Europa organizzate Lega anseatica, Arti maggiori cioè notai, giudici, pellicciai, setaioli, lanieri, cambiatori (banchieri) , mercanti, un ruolo importante le città marinare Venezia,Amalfi, Pisa, Genova favorirono la nascita delle corporazioni di mestieri o arti, Le città del Nord Europa collocate Fiandre, associazioni di produttori dello stesso settore con lo scopo di stabilire vantaggiose condizioni di acquisto dai fornitori, dalla ripresa dei commerci tra Oriente e Occidente che avvantaggiò la penisola italiana in quanto naturale ponte di collegamento tra Europa e Oriente, associazioni di produttori dello stesso settore si articolarono in Arti mediane, La rinascita delle città fra l'XI e il XII secolo venne favorita dalla ripresa dei commerci tra Oriente e Occidente, Istituti di credito e di cambio inventarono lettera di cambio, città dell'entroterra come Firenze favorirono la nascita delle corporazioni di mestieri o arti, Fiandre ricordiamo Gand, Arras Bruges