WARNING:
JavaScript is turned OFF. None of the links on this concept map will
work until it is reactivated.
If you need help turning JavaScript On, click here.
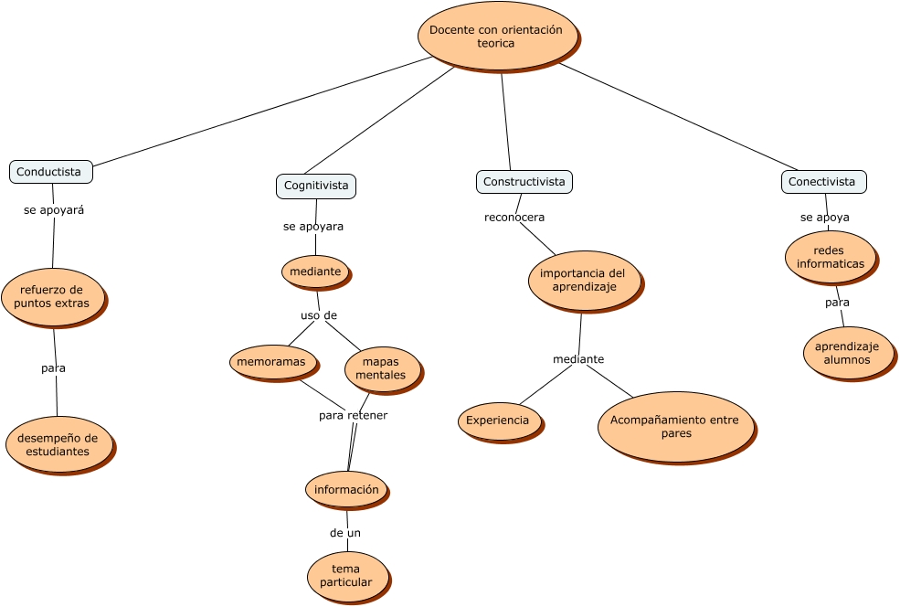
Este Cmap, tiene información relacionada con: Docente con ortienatación, importancia del aprendizaje mediante Acompañamiento entre pares, importancia del aprendizaje mediante Experiencia, mediante uso de memoramas, Cognitivista se apoyara mediante, Docente con orientación teorica ???? Constructivista, Docente con orientación teorica ???? Conectivista, información de un tema particular, mediante uso de mapas mentales, mapas mentales información, redes informaticas para aprendizaje alumnos, Constructivista reconocera importancia del aprendizaje, memoramas para retener información, Conductista se apoyará refuerzo de puntos extras, Conectivista se apoya redes informaticas, Docente con orientación teorica ???? Cognitivista, refuerzo de puntos extras para desempeño de estudiantes, Docente con orientación teorica ???? Conductista