WARNING:
JavaScript is turned OFF. None of the links on this concept map will
work until it is reactivated.
If you need help turning JavaScript On, click here.
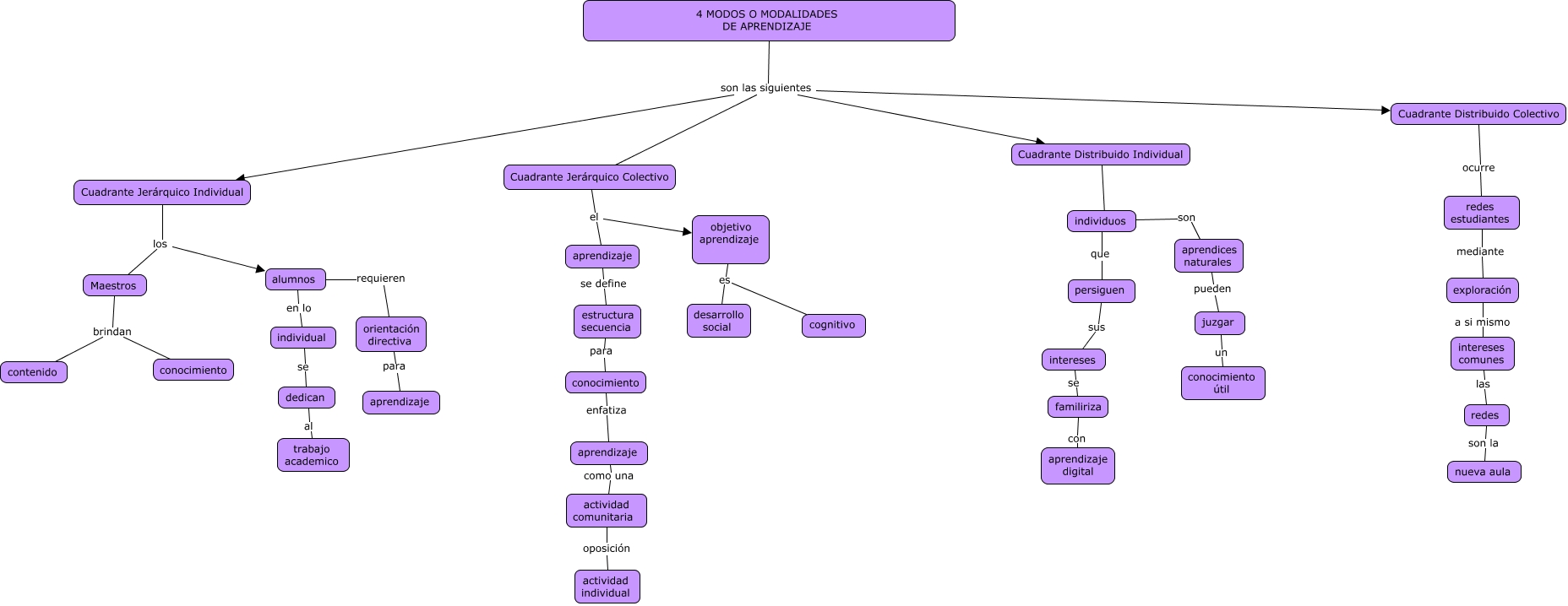
Este Cmap, tiene información relacionada con: modos de aprendizaje, aprendizaje se define estructura secuencia, Cuadrante Jerárquico Colectivo el aprendizaje, persiguen sus intereses, 4 MODOS O MODALIDADES DE APRENDIZAJE son las siguientes Cuadrante Jerárquico Individual, Cuadrante Jerárquico Individual los Maestros, juzgar un conocimiento útil, aprendices naturales pueden juzgar, redes estudiantes mediante exploración, exploración a si mismo intereses comunes, Cuadrante Distribuido Colectivo ocurre redes estudiantes, familiriza con aprendizaje digital, individuos son aprendices naturales, estructura secuencia para conocimiento, intereses comunes las redes, redes son la nueva aula, Maestros brindan contenido, Maestros brindan conocimiento, individual se dedican, 4 MODOS O MODALIDADES DE APRENDIZAJE son las siguientes Cuadrante Jerárquico Colectivo, objetivo aprendizaje es cognitivo