WARNING:
JavaScript is turned OFF. None of the links on this concept map will
work until it is reactivated.
If you need help turning JavaScript On, click here.
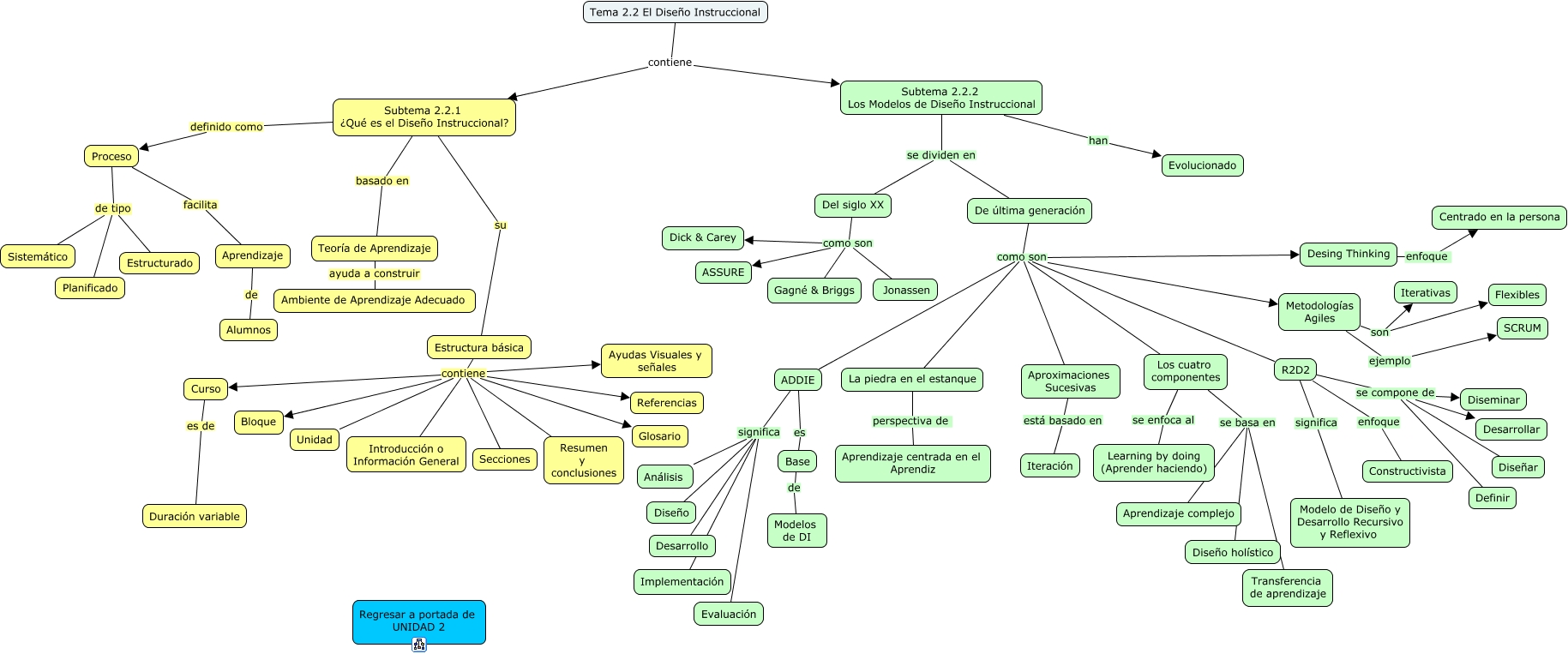
Este Cmap, tiene información relacionada con: 2.2 El Diseño Instruccional, Los cuatro componentes se basa en Transferencia de aprendizaje, Proceso facilita Aprendizaje, De última generación como son Aproximaciones Sucesivas, R2D2 se compone de Desarrollar, ADDIE es Base, Proceso de tipo Sistemático, ADDIE significa Implementación, Estructura básica contiene Resumen y conclusiones, De última generación como son R2D2, Del siglo XX como son Gagné & Briggs, Aprendizaje de Alumnos, Teoría de Aprendizaje ayuda a construir Ambiente de Aprendizaje Adecuado, Metodologías Agiles ejemplo SCRUM, Tema 2.2 El Diseño Instruccional contiene Subtema 2.2.2 Los Modelos de Diseño Instruccional, Estructura básica contiene Unidad, Metodologías Agiles son Iterativas, Estructura básica contiene Curso, De última generación como son La piedra en el estanque, De última generación como son Metodologías Agiles, Los cuatro componentes se basa en Aprendizaje complejo