WARNING:
JavaScript is turned OFF. None of the links on this concept map will
work until it is reactivated.
If you need help turning JavaScript On, click here.
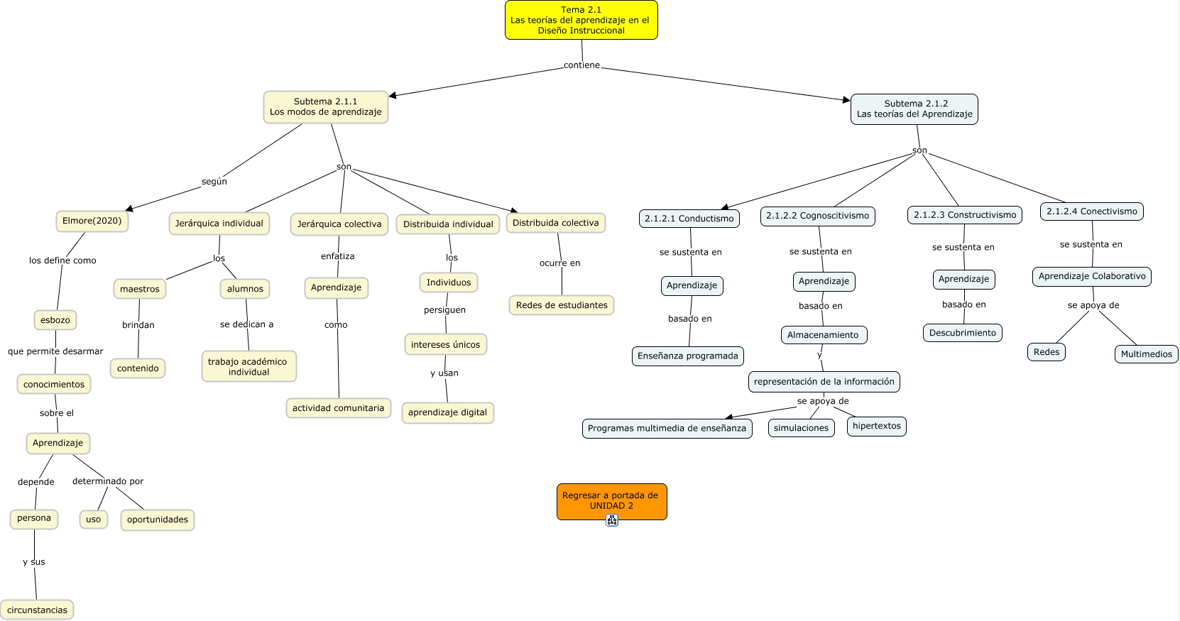
Este Cmap, tiene información relacionada con: 2.1 Las teorías del Aprendizaje en el Diseño Instruccional, 2.1.2.4 Conectivismo se sustenta en Aprendizaje Colaborativo, Aprendizaje determinado por uso, Almacenamiento y representación de la información, Aprendizaje basado en Enseñanza programada, 2.1.2.3 Constructivismo se sustenta en Aprendizaje, Aprendizaje Colaborativo se apoya de Redes, conocimientos sobre el Aprendizaje, alumnos se dedican a trabajo académico individual, maestros brindan contenido, Subtema 2.1.1 Los modos de aprendizaje son Distribuida individual, Jerárquica colectiva enfatiza Aprendizaje, Distribuida individual los Individuos, Subtema 2.1.1 Los modos de aprendizaje según Elmore(2020), Jerárquica individual los alumnos, 2.1.2.2 Cognoscitivismo se sustenta en Aprendizaje, 2.1.2.1 Conductismo se sustenta en Aprendizaje, Tema 2.1 Las teorías del aprendizaje en el Diseño Instruccional contiene Subtema 2.1.1 Los modos de aprendizaje, Tema 2.1 Las teorías del aprendizaje en el Diseño Instruccional contiene Subtema 2.1.2 Las teorías del Aprendizaje, Subtema 2.1.2 Las teorías del Aprendizaje son 2.1.2.4 Conectivismo, representación de la información se apoya de simulaciones