WARNING:
JavaScript is turned OFF. None of the links on this concept map will
work until it is reactivated.
If you need help turning JavaScript On, click here.
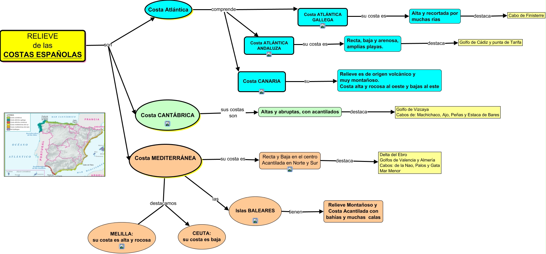
Este Cmap, tiene información relacionada con: 9.3 - EL RELIEVE DE ESPAÑA (II) ENCARNI, Alta y recortada por muchas rías destaca Cabo de Finisterre, Costa ATLÁNTICA ANDALUZA su costa es Recta, baja y arenosa, amplias playas., Costa CANARIA su Relieve es de origen volcánico y muy montañoso. Costa alta y rocosa al oeste y bajas al este, Costa Atlántica comprende Costa ATLÁNTICA GALLEGA, Islas BALEARES tienen Relieve Montañoso y Costa Acantilada con bahías y muchas calas, Costa MEDITERRÁNEA destacamos CEUTA: su costa es baja, Recta, baja y arenosa, amplias playas. destaca Golfo de Cádiz y punta de Tarifa, RELIEVE de las COSTAS ESPAÑOLAS son Costa CANTÁBRICA, RELIEVE de las COSTAS ESPAÑOLAS son Costa MEDITERRÁNEA, RELIEVE de las COSTAS ESPAÑOLAS son Costa Atlántica, Costa MEDITERRÁNEA las Islas BALEARES, Costa Atlántica comprende Costa CANARIA, Costa MEDITERRÁNEA su costa es Recta y Baja en el centro Acantilada en Norte y Sur, Recta y Baja en el centro Acantilada en Norte y Sur destaca Delta del Ebro Golfos de Valencia y Almería Cabos: de la Nao, Palos y Gata Mar Menor, Costa CANTÁBRICA sus costas son Altas y abruptas, con acantilados, Costa ATLÁNTICA GALLEGA su costa es Alta y recortada por muchas rías, MELILLA: su costa es alta y rocosa destacamos CEUTA: su costa es baja, Altas y abruptas, con acantilados destaca Golfo de Vizcaya Cabos de: Machichaco, Ajo, Peñas y Estaca de Bares, Costa Atlántica comprende Costa ATLÁNTICA ANDALUZA