WARNING:
JavaScript is turned OFF. None of the links on this concept map will
work until it is reactivated.
If you need help turning JavaScript On, click here.
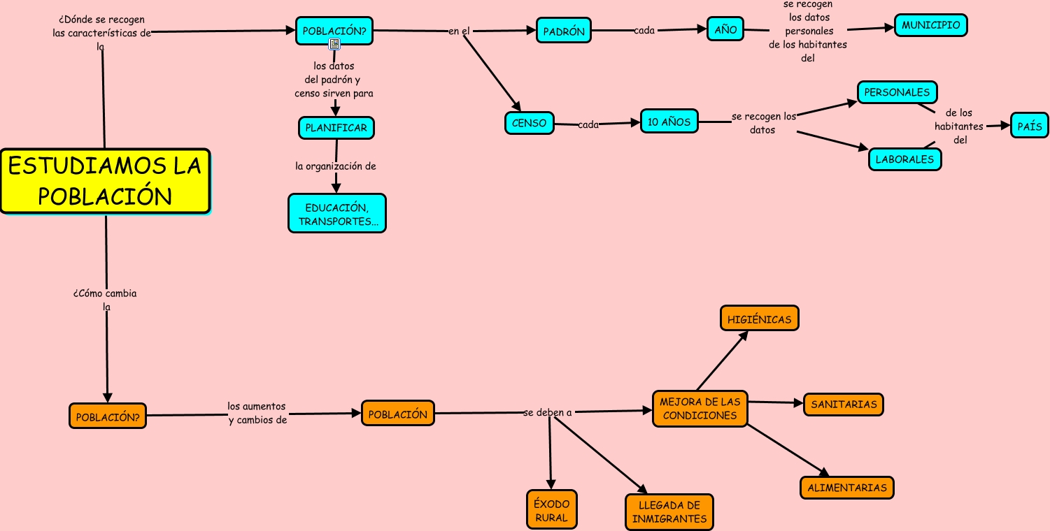
Este Cmap, tiene información relacionada con: ESTUDIAMOS LA POBLACIÓN, MEJORA DE LAS CONDICIONES ???? HIGIÉNICAS, POBLACIÓN se deben a MEJORA DE LAS CONDICIONES, PLANIFICAR la organización de EDUCACIÓN, TRANSPORTES..., MEJORA DE LAS CONDICIONES ???? SANITARIAS, POBLACIÓN? los aumentos y cambios de POBLACIÓN, PADRÓN cada AÑO, POBLACIÓN? en el PADRÓN, ESTUDIAMOS LA POBLACIÓN ¿Dónde se recogen las características de la POBLACIÓN?, MEJORA DE LAS CONDICIONES ???? ALIMENTARIAS, CENSO cada 10 AÑOS, POBLACIÓN? en el CENSO, 10 AÑOS se recogen los datos LABORALES, LABORALES de los habitantes del PA�?S, POBLACIÓN se deben a LLEGADA DE INMIGRANTES, POBLACIÓN? los datos del padrón y censo sirven para PLANIFICAR, AÑO se recogen los datos personales de los habitantes del MUNICIPIO, PERSONALES de los habitantes del PA�?S, 10 AÑOS se recogen los datos PERSONALES, POBLACIÓN se deben a ÉXODO RURAL, ESTUDIAMOS LA POBLACIÓN ¿Cómo cambia la POBLACIÓN?