WARNING:
JavaScript is turned OFF. None of the links on this concept map will
work until it is reactivated.
If you need help turning JavaScript On, click here.
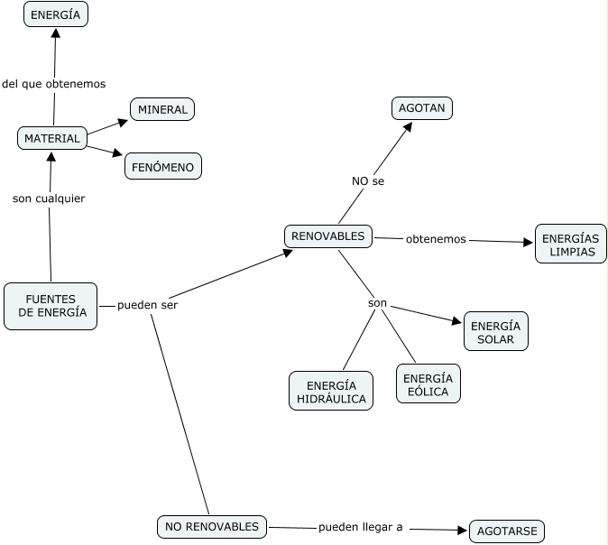
Este Cmap, tiene información relacionada con: FUENTES DE ENERG�?A, FUENTES DE ENERG�?A pueden ser NO RENOVABLES, NO RENOVABLES pueden llegar a AGOTARSE, MATERIAL ???? FENÓMENO, FUENTES DE ENERG�?A pueden ser RENOVABLES, RENOVABLES NO se AGOTAN, MATERIAL ???? MINERAL, RENOVABLES son ENERG�?A SOLAR, RENOVABLES obtenemos ENERG�?AS LIMPIAS, RENOVABLES son ENERG�?A HIDR�?ULICA, MATERIAL del que obtenemos ENERG�?A, RENOVABLES son ENERG�?A EÓLICA, FUENTES DE ENERG�?A son cualquier MATERIAL