WARNING:
JavaScript is turned OFF. None of the links on this concept map will
work until it is reactivated.
If you need help turning JavaScript On, click here.
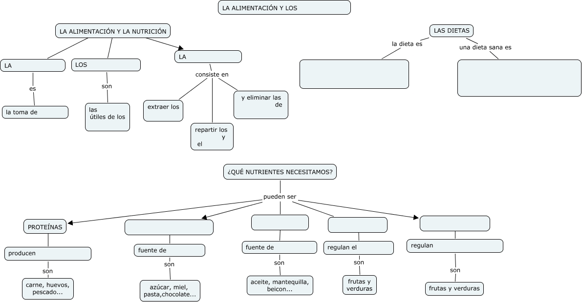
Este Cmap, tiene información relacionada con: LA ALIMENTACION Y LOS NUTRIENTES-MUDO, LA ALIMENTACIÓN Y LA NUTRICIÓN ???? LA, LA ALIMENTACIÓN Y LA NUTRICIÓN ???? LOS, LA consiste en repartir los y el, LOS son las útiles de los, ???? fuente de, ???? fuente de, ???? regulan, ¿QUÉ NUTRIENTES NECESITAMOS? pueden ser, LA consiste en y eliminar las de, producen son carne, huevos, pescado..., ¿QUÉ NUTRIENTES NECESITAMOS? pueden ser, LAS DIETAS una dieta sana es, LA es la toma de, regulan son frutas y verduras, LA ALIMENTACIÓN Y LA NUTRICIÓN ???? LA, LAS DIETAS la dieta es, fuente de son aceite, mantequilla, beicon..., LA consiste en extraer los, ¿QUÉ NUTRIENTES NECESITAMOS? pueden ser, fuente de son azúcar, miel, pasta,chocolate...