WARNING:
JavaScript is turned OFF. None of the links on this concept map will
work until it is reactivated.
If you need help turning JavaScript On, click here.
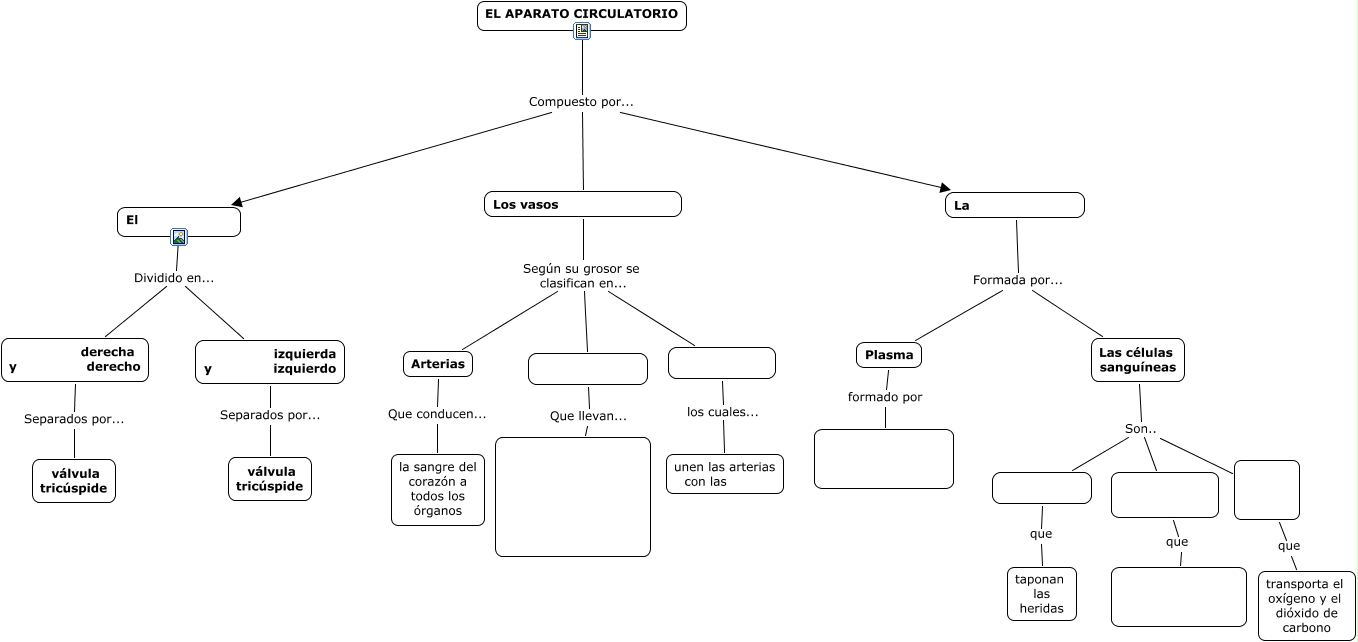
Este Cmap, tiene información relacionada con: AP.CIRCULATORIO Y SANGRE MUDO, Los vasos Según su grosor se clasifican en..., los cuales... unen las arterias con las, EL APARATO CIRCULATORIO Compuesto por... La, que taponan las heridas, La Formada por... Plasma, Las células sanguíneas Son.., Que llevan..., La Formada por... Las células sanguíneas, EL APARATO CIRCULATORIO Compuesto por... Los vasos, El Dividido en... derecha y derecho, que, El Dividido en... izquierda y izquierdo, izquierda y izquierdo Separados por... válvula tricúspide, derecha y derecho Separados por... válvula tricúspide, Los vasos Según su grosor se clasifican en... Arterias, Las células sanguíneas Son.., Los vasos Según su grosor se clasifican en..., Plasma formado por, Las células sanguíneas Son.., Arterias Que conducen... la sangre del corazón a todos los órganos