WARNING:
JavaScript is turned OFF. None of the links on this concept map will
work until it is reactivated.
If you need help turning JavaScript On, click here.
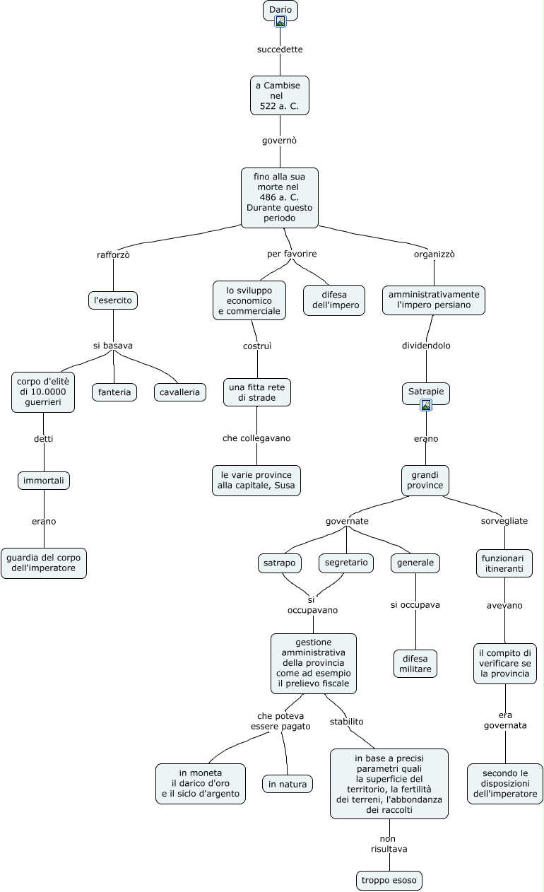
Questa Cmap, creata con IHMC CmapTools, contiene informazioni relative a: Dario organizza l'impero persiano, in base a precisi parametri quali la superficie del territorio, la fertilità dei terreni, l'abbondanza dei raccolti non risultava troppo esoso, l'esercito si basava cavalleria, satrapo si occupavano gestione amministrativa della provincia come ad esempio il prelievo fiscale, una fitta rete di strade che collegavano le varie province alla capitale, Susa, segretario si occupavano gestione amministrativa della provincia come ad esempio il prelievo fiscale, l'esercito si basava corpo d'elitè di 10.0000 guerrieri, amministrativamente l'impero persiano dividendolo Satrapie, a Cambise nel 522 a. C. governò fino alla sua morte nel 486 a. C. Durante questo periodo, immortali erano guardia del corpo dell'imperatore, Dario succedette a Cambise nel 522 a. C., gestione amministrativa della provincia come ad esempio il prelievo fiscale che poteva essere pagato in moneta il darico d'oro e il siclo d'argento, fino alla sua morte nel 486 a. C. Durante questo periodo per favorire lo sviluppo economico e commerciale, grandi province governate satrapo, lo sviluppo economico e commerciale costruì una fitta rete di strade, grandi province governate generale, fino alla sua morte nel 486 a. C. Durante questo periodo rafforzò l'esercito, l'esercito si basava fanteria, grandi province sorvegliate funzionari itineranti, corpo d'elitè di 10.0000 guerrieri detti immortali, generale si occupava difesa militare