WARNING:
JavaScript is turned OFF. None of the links on this concept map will
work until it is reactivated.
If you need help turning JavaScript On, click here.
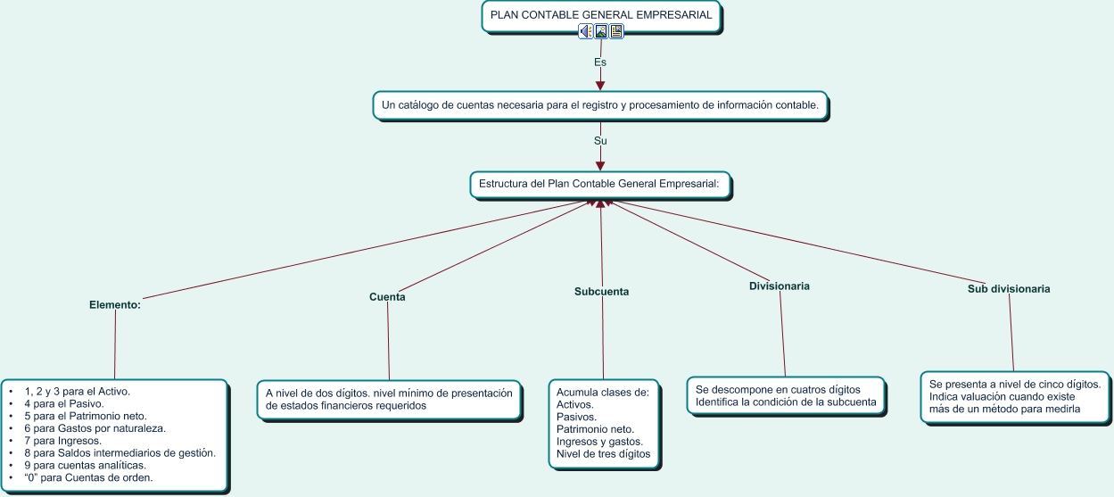
Este Cmap, tiene información relacionada con: Mapa Plan contable General Empresarial, Un catálogo de cuentas necesaria para el registro y procesamiento de información contable. Su Estructura del Plan Contable General Empresarial:, Acumula clases de: Activos. Pasivos. Patrimonio neto. Ingresos y gastos. Nivel de tres dígitos Subcuenta Estructura del Plan Contable General Empresarial:, Se presenta a nivel de cinco dígitos. Indica valuación cuando existe más de un método para medirla Sub divisionaria Estructura del Plan Contable General Empresarial:, PLAN CONTABLE GENERAL EMPRESARIAL Es Un catálogo de cuentas necesaria para el registro y procesamiento de información contable., Se descompone en cuatros dígitos Identifica la condición de la subcuenta Divisionaria Estructura del Plan Contable General Empresarial:, • 1, 2 y 3 para el Activo. • 4 para el Pasivo. • 5 para el Patrimonio neto. • 6 para Gastos por naturaleza. • 7 para Ingresos. • 8 para Saldos intermediarios de gestión. • 9 para cuentas analíticas. • “0” para Cuentas de orden. Elemento: Estructura del Plan Contable General Empresarial:, A nivel de dos dígitos. nivel mínimo de presentación de estados financieros requeridos Cuenta Estructura del Plan Contable General Empresarial: