WARNING:
JavaScript is turned OFF. None of the links on this concept map will
work until it is reactivated.
If you need help turning JavaScript On, click here.
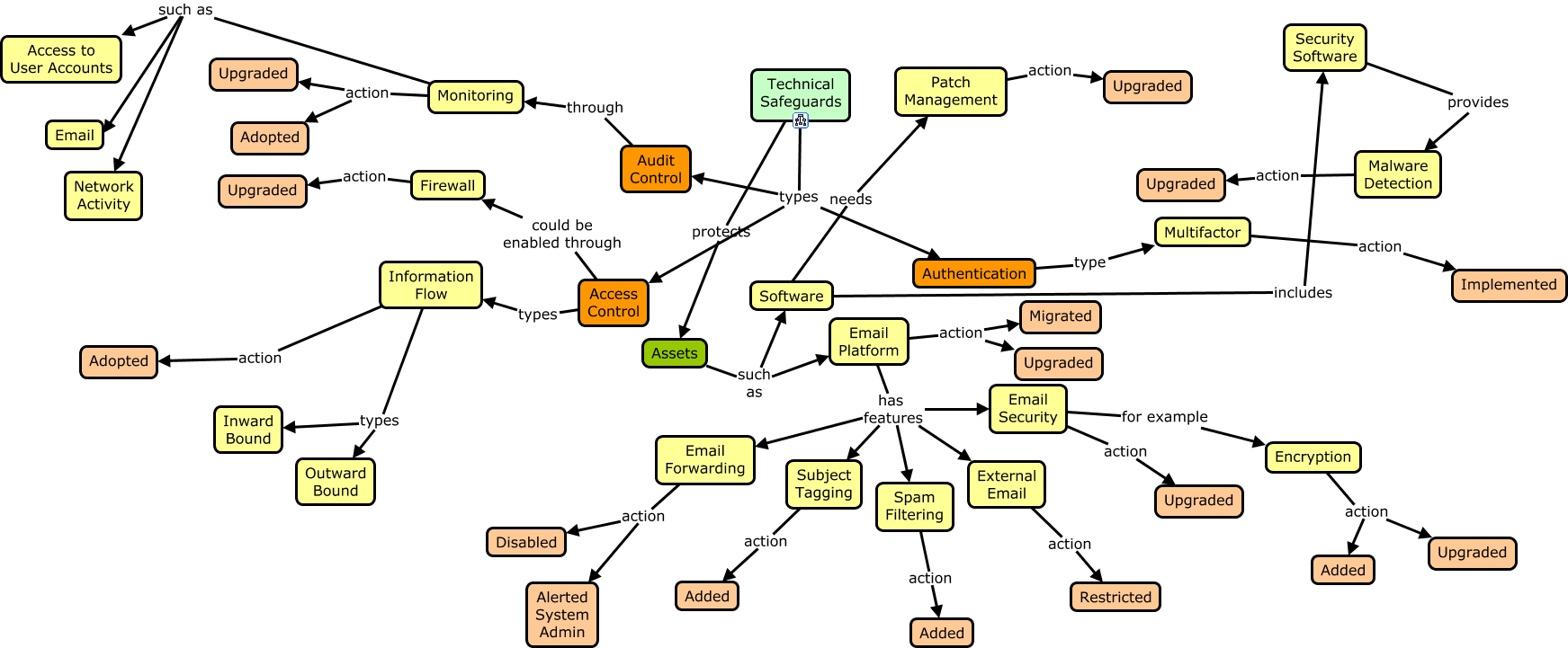
This Concept Map, created with IHMC CmapTools, has information related to: Technical Safeguards Phishing, Access Control could be enabled through Firewall, Assets such as Software, Encryption action Upgraded, Technical Safeguards protects Assets, Technical Safeguards types Audit Control, Email Platform has features Subject Tagging, Email Platform has features External Email, Information Flow types Inward Bound, Monitoring such as Access to User Accounts, Monitoring such as Email, Assets such as Email Platform, Technical Safeguards types Access Control, Subject Tagging action Added, Email Platform has features Email Forwarding, Malware Detection action Upgraded, Audit Control through Monitoring, Monitoring action Upgraded, Information Flow types Outward Bound, Email Platform has features Spam Filtering, Email Platform has features Email Security