WARNING:
JavaScript is turned OFF. None of the links on this concept map will
work until it is reactivated.
If you need help turning JavaScript On, click here.
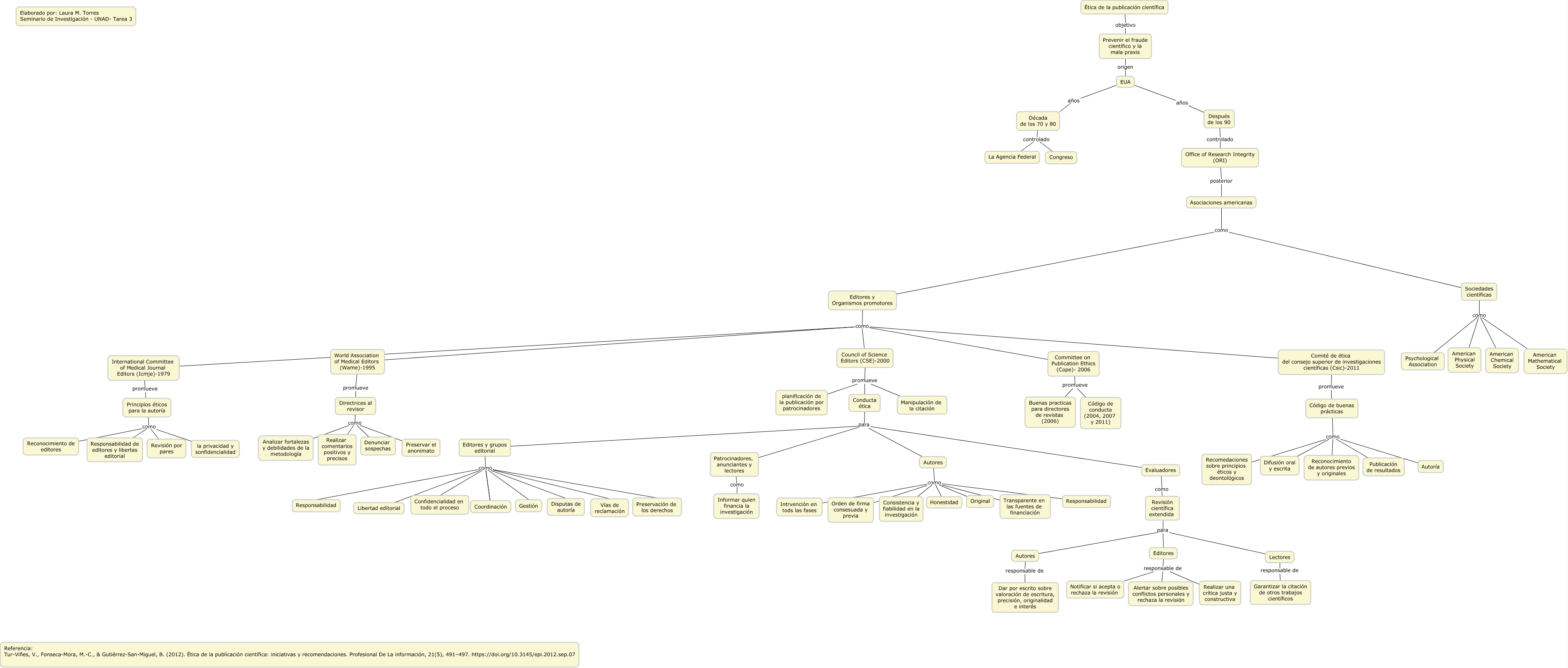
Este Cmap, tiene información relacionada con: ETICA DE LA PUBLICACIÓN CIENTÍFICA, Editores y grupos editorial como Coordinación, Editores y Organismos promotores como Council of Science Editors (CSE)-2000, Código de buenas prácticas como Autoría, Revisión científica extendida para Editores, Código de buenas prácticas como Difusión oral y escrita, EUA años Década de los 70 y 80, Editores y grupos editorial como Vías de reclamación, Editores y grupos editorial como Disputas de autoría, Editores y grupos editorial como Responsabilidad, Editores y grupos editorial como Libertad editorial, Editores responsable de Alertar sobre posibles conflictos personales y rechaza la revisión, Editores y grupos editorial como Coordinación, Directrices al revisor como Realizar comentarios positivos y precisos, Autores responsable de Dar por escrito sobre valoración de escritura, precisión, originalidad e interés, International Committee of Medical Journal Editors (Icmje)-1979 promueve Principios éticos para la autoría, Office of Research Integrity (ORI) posterior Asociaciones americanas, Código de buenas prácticas como Reconocimiento de autores previos y originales, Principios éticos para la autoría como Reconocimiento de editores, Evaluadores como Revisión científica extendida, Principios éticos para la autoría como Responsabilidad de editores y libertas editorial