WARNING:
JavaScript is turned OFF. None of the links on this concept map will
work until it is reactivated.
If you need help turning JavaScript On, click here.
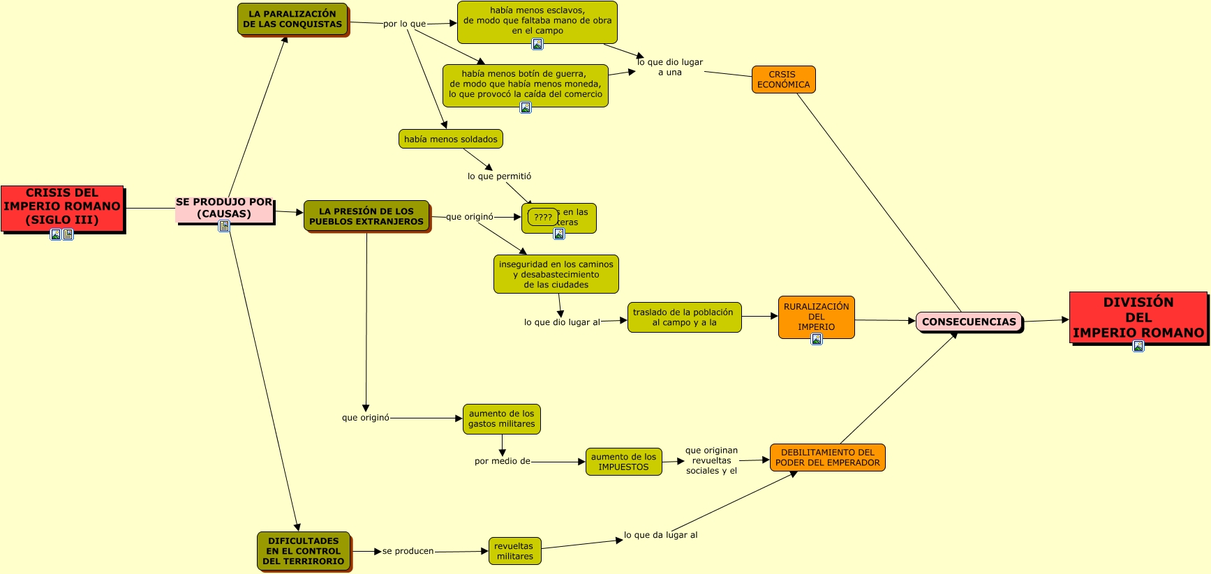
Este Cmap, tiene información relacionada con: Crisis imperio romano 2, LA PRESIÓN DE LOS PUEBLOS EXTRANJEROS que originó ataques en las fronteras, había menos esclavos, de modo que faltaba mano de obra en el campo lo que dio lugar a una ????, CRISIS DEL IMPERIO ROMANO (SIGLO III) SE PRODUJO POR (CAUSAS) LA PARALIZACIÓN DE LAS CONQUISTAS, RURALIZACIÓN DEL IMPERIO ???? CONSECUENCIAS, LA PRESIÓN DE LOS PUEBLOS EXTRANJEROS que originó aumento de los gastos militares, había menos botín de guerra, de modo que había menos moneda, lo que provocó la caída del comercio lo que dio lugar a una ????, revueltas militares lo que da lugar al DEBILITAMIENTO DEL PODER DEL EMPERADOR, CRSIS ECONÓMICA ???? CONSECUENCIAS, aumento de los gastos militares por medio de aumento de los IMPUESTOS, CRISIS DEL IMPERIO ROMANO (SIGLO III) SE PRODUJO POR (CAUSAS) LA PRESIÓN DE LOS PUEBLOS EXTRANJEROS, LA PARALIZACIÓN DE LAS CONQUISTAS por lo que había menos soldados, aumento de los IMPUESTOS que originan revueltas sociales y el DEBILITAMIENTO DEL PODER DEL EMPERADOR, DIFICULTADES EN EL CONTROL DEL TERRIRORIO se producen revueltas militares, inseguridad en los caminos y desabastecimiento de las ciudades lo que dio lugar al traslado de la población al campo y a la, LA PARALIZACIÓN DE LAS CONQUISTAS por lo que había menos esclavos, de modo que faltaba mano de obra en el campo, había menos soldados lo que permitió ????, traslado de la población al campo y a la ???? RURALIZACIÓN DEL IMPERIO, CRISIS DEL IMPERIO ROMANO (SIGLO III) SE PRODUJO POR (CAUSAS) DIFICULTADES EN EL CONTROL DEL TERRIRORIO, LA PRESIÓN DE LOS PUEBLOS EXTRANJEROS que originó inseguridad en los caminos y desabastecimiento de las ciudades, LA PARALIZACIÓN DE LAS CONQUISTAS por lo que había menos botín de guerra, de modo que había menos moneda, lo que provocó la caída del comercio