WARNING:
JavaScript is turned OFF. None of the links on this concept map will
work until it is reactivated.
If you need help turning JavaScript On, click here.
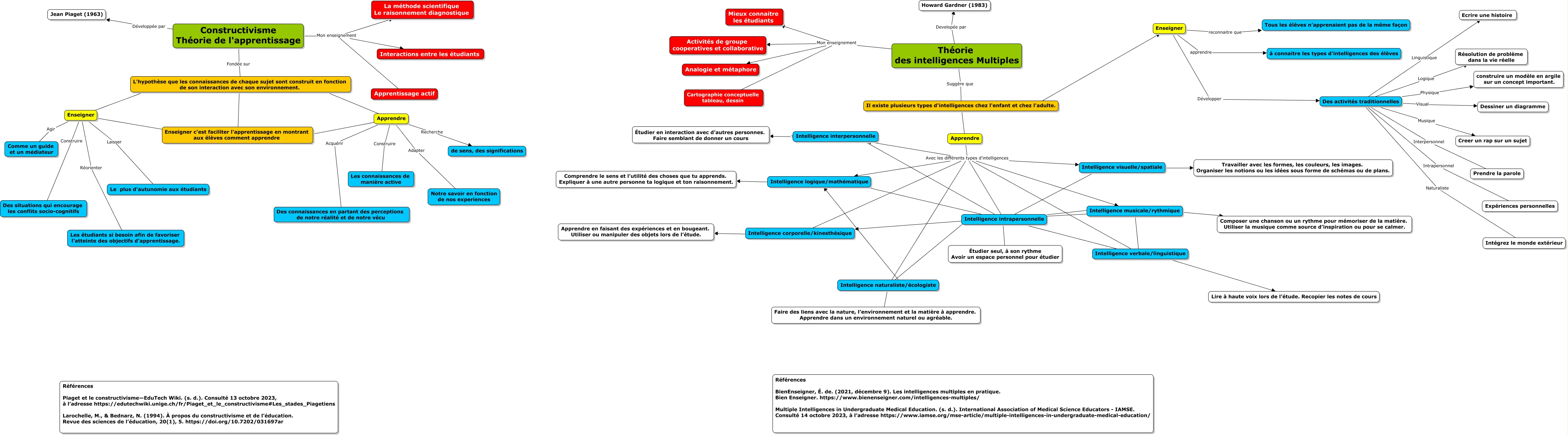
Cette carte de concepts créée avec IHMC CmapTools traite de: Theories A.Julien, Intelligence verbale/linguistique ???? Lire à haute voix lors de l’étude. Recopier les notes de cours, Intelligence visuelle/spatiale ???? Travailler avec les formes, les couleurs, les images. Organiser les notions ou les idées sous forme de schémas ou de plans., Intelligence intrapersonnelle ???? Intelligence interpersonnelle, Enseigner ???? Enseigner c'est faciliter l'apprentissage en montrant aux élèves comment apprendre, Il existe plusieurs types d'intelligences chez l'enfant et chez l'adulte. Avec les différents types d'intelligences Intelligence visuelle/spatiale, Enseigner Agir Comme un guide et un médiateur, Intelligence musicale/rythmique ???? Composer une chanson ou un rythme pour mémoriser de la matière. Utiliser la musique comme source d’inspiration ou pour se calmer., Théorie des intelligences Multiples Mon enseignement Activités de groupe cooperatives et collaborative, Intelligence intrapersonnelle ???? Intelligence naturaliste/écologiste, Il existe plusieurs types d'intelligences chez l'enfant et chez l'adulte. Avec les différents types d'intelligences Intelligence naturaliste/écologiste, Apprendre Construire Les connaissances de manière active, Des activités traditionnelles Naturaliste Intégrez le monde extérieur, Apprendre Adapter Notre savoir en fonction de nos experiences, Apprendre Acquérir Des connaissances en partant des perceptions de notre réalité et de notre vécu, L'hypothèse que les connaissances de chaque sujet sont construit en fonction de son interaction avec son environnement. ???? Enseigner c'est faciliter l'apprentissage en montrant aux élèves comment apprendre, Constructivisme Théorie de l'apprentissage Mon enseignement La méthode scientifique Le raisonnement diagnostique, Intelligence intrapersonnelle ???? Intelligence musicale/rythmique, Enseigner Réorienter Les étudiants si besoin afin de favoriser l'atteinte des objectifs d'apprentissage., Intelligence intrapersonnelle ???? Intelligence verbale/linguistique, Constructivisme Théorie de l'apprentissage Mon enseignement Apprentissage actif