WARNING:
JavaScript is turned OFF. None of the links on this concept map will
work until it is reactivated.
If you need help turning JavaScript On, click here.
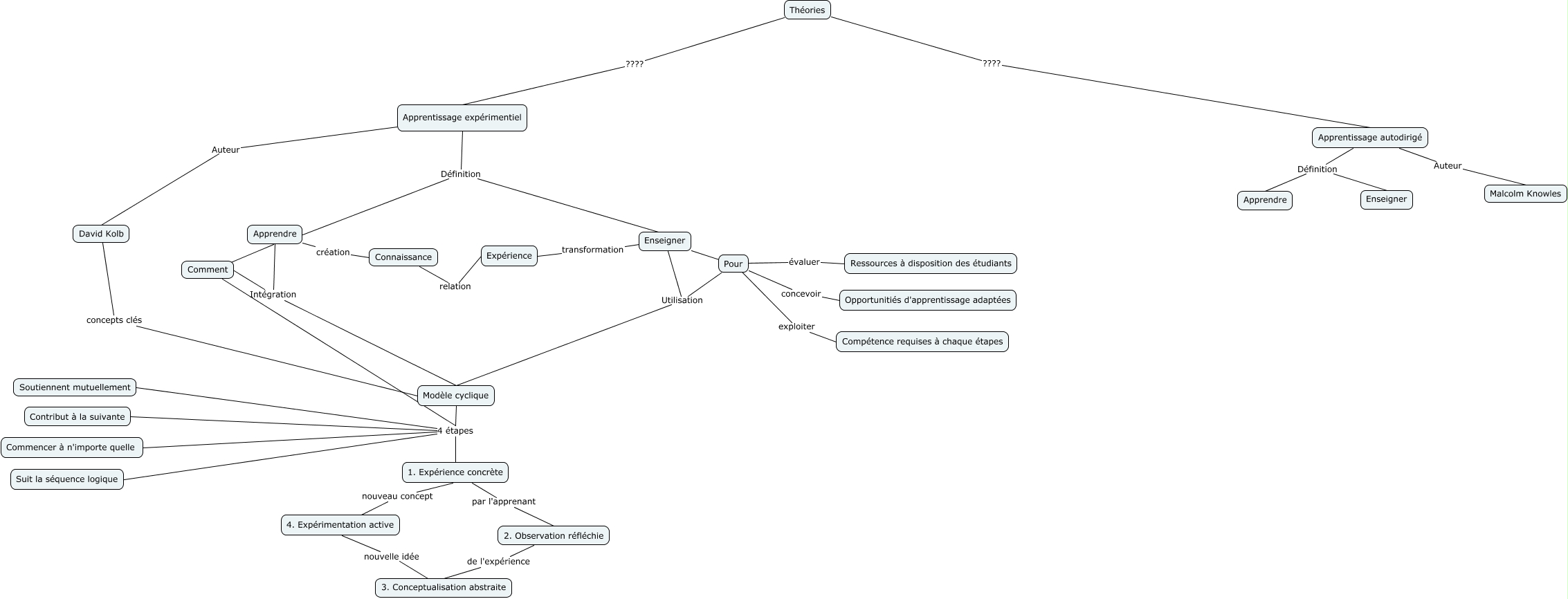
This Concept Map, created with IHMC CmapTools, has information related to: Théories BRaymond, Apprentissage autodirigé Définition Enseigner, Apprendre Intégration Comment, Comment 4 étapes Soutiennent mutuellement, Théories ???? Apprentissage expérimentiel, Modèle cyclique 4 étapes Contribut à la suivante, 3. Conceptualisation abstraite nouvelle idée 4. Expérimentation active, Apprentissage expérimentiel Définition Apprendre, Enseigner transformation Expérience, Enseigner Utilisation Pour, Apprentissage expérimentiel Auteur David Kolb, Modèle cyclique 4 étapes Commencer à n'importe quelle, Apprentissage autodirigé Auteur Malcolm Knowles, Connaissance relation Expérience, Comment 4 étapes 1. Expérience concrète, Modèle cyclique 4 étapes Suit la séquence logique, Enseigner Utilisation Modèle cyclique, Comment 4 étapes Commencer à n'importe quelle, 2. Observation réfléchie de l'expérience 3. Conceptualisation abstraite, Apprendre Intégration Modèle cyclique, Comment ???? Apprendre