WARNING:
JavaScript is turned OFF. None of the links on this concept map will
work until it is reactivated.
If you need help turning JavaScript On, click here.
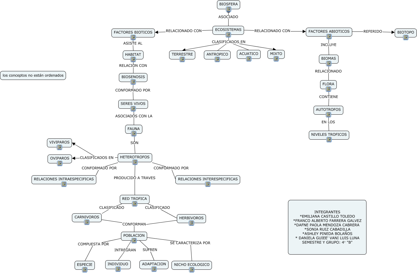
Este Cmap, tiene información relacionada con: MAPA CONCEPTUAL DE BIOSFERA, ECOSISTEMAS RELACIONADO CON FACTORES ABIOTICOS, FLORA CONTIENE AUTOTROFOS, RED TROFICA CLASIFICADO CARNIVOROS, POBLACION INTREGRAN INDIVIDUO, FACTORES ABIOTICOS INCLUYE BIOMAS, HERBIVOROS CONFORMAN POBLACION, FACTORES BIOTICOS ASISTE AL HABITAT, POBLACION SUFREN ADAPTACION, ECOSISTEMAS CLASIFICADOS EN ANTROPICO, BIOMAS RELACIONADO FLORA, ECOSISTEMAS RELACIONADO CON FACTORES BIOTICOS, HETEROTROFOS PRODUCIDO A TRAVES RED TROFICA, BIOSENOSIS CONFORMADO POR SERES VIVOS, POBLACION COMPUESTA POR ESPECIE, ECOSISTEMAS CLASIFICADOS EN MIXTO, SERES VIVOS ASOCIADOS CON LA FAUNA, AUTOTROFOS EN LOS NIVELES TROFICOS, HETEROTROFOS CLASIFICADOS EN OVIPAROS, RED TROFICA CLASIFICADO HERBIVOROS, HETEROTROFOS CONFORMADO POR RELACIONES INTERESPECIFICAS