WARNING:
JavaScript is turned OFF. None of the links on this concept map will
work until it is reactivated.
If you need help turning JavaScript On, click here.
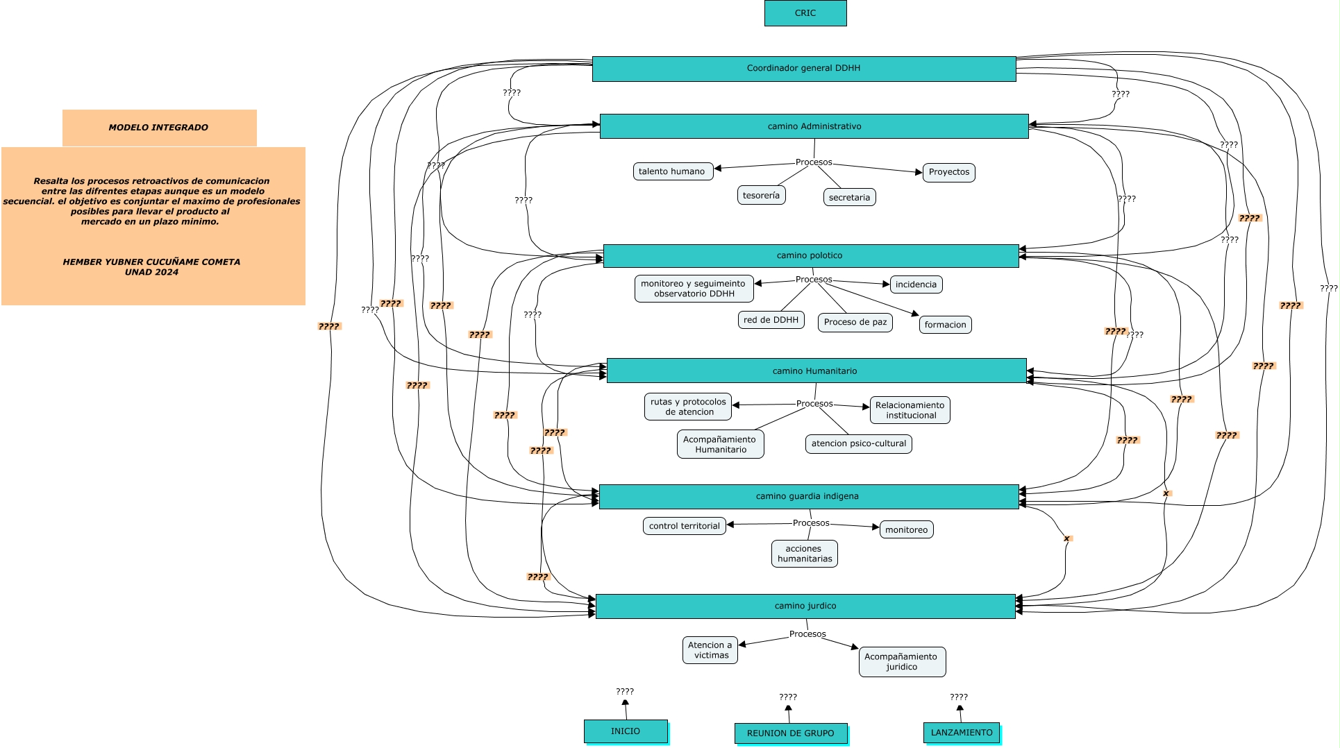
Este Cmap, tiene información relacionada con: EMPRESA HEMBER, LANZAMIENTO ???? ????, camino guardia indigena ???? camino jurdico, camino Administrativo Procesos Proyectos, camino Administrativo ???? camino Humanitario, camino polotico Procesos Proceso de paz, camino Humanitario ???? camino jurdico, camino Humanitario Procesos Relacionamiento institucional, camino polotico ???? camino guardia indigena, camino Humanitario ???? camino guardia indigena, REUNION DE GRUPO ???? ????, camino guardia indigena Procesos acciones humanitarias, Coordinador general DDHH ???? camino Humanitario, camino jurdico Procesos Atencion a victimas, camino polotico Procesos formacion, Coordinador general DDHH ???? camino guardia indigena, camino polotico ???? camino Humanitario, INICIO ???? ????, camino guardia indigena Procesos control territorial, camino Humanitario ???? camino guardia indigena, camino Humanitario x camino jurdico