WARNING:
JavaScript is turned OFF. None of the links on this concept map will
work until it is reactivated.
If you need help turning JavaScript On, click here.
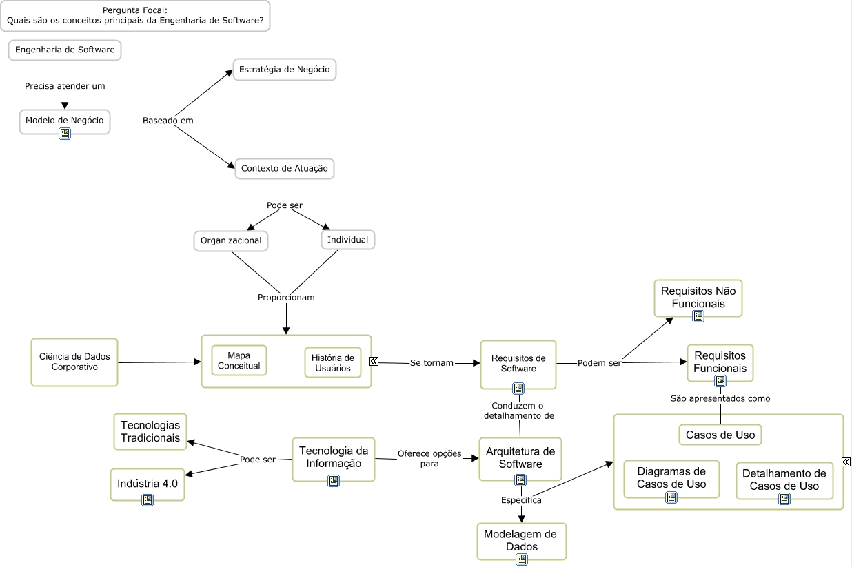
Esse mapa conceitual, produzido no IHMC CmapTools, tem a informação relacionada a: Estacionamento 4, Requisitos Funcionais São apresentados como Casos de Uso, Requisitos de Software Conduzem o detalhamento de Arquitetura de Software, Requisitos de Software Podem ser Requisitos Não Funcionais, Contexto de Atuação Pode ser Individual, Arquitetura de Software Especifica Modelagem de Dados, ???? Se tornam Requisitos de Software, Arquitetura de Software Especifica ????, Contexto de Atuação Pode ser Organizacional, Individual Proporcionam ????, Ciência de Dados Corporativo ????, Requisitos de Software Podem ser Requisitos Funcionais, Tecnologia da Informação Pode ser Indústria 4.0, Tecnologia da Informação Pode ser Tecnologias Tradicionais, Modelo de Negócio Baseado em Estratégia de Negócio, Modelo de Negócio Baseado em Contexto de Atuação, Tecnologia da Informação Oferece opções para Arquitetura de Software, Engenharia de Software Precisa atender um Modelo de Negócio, Individual Proporcionam Organizacional