WARNING:
JavaScript is turned OFF. None of the links on this concept map will
work until it is reactivated.
If you need help turning JavaScript On, click here.
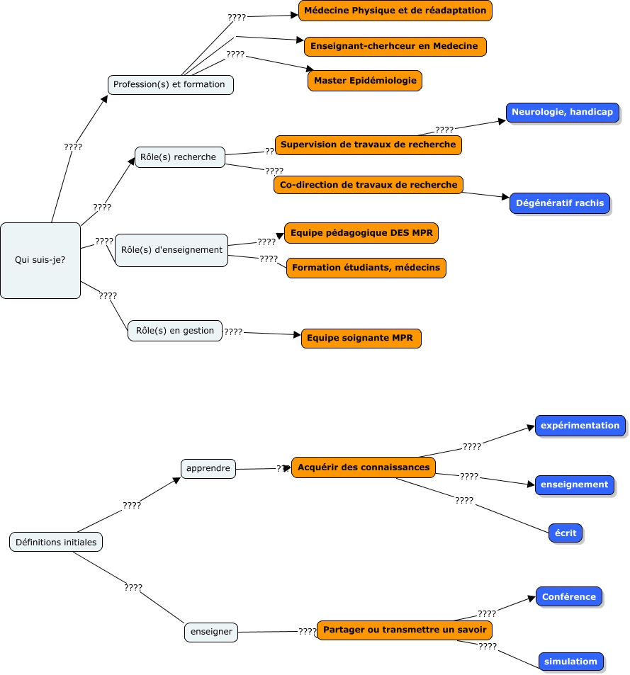
Cette carte de concepts créée avec IHMC CmapTools traite de: AKADJE Awo, Qui suis-je? ???? Rôle(s) recherche, Acquérir des connaissances ???? enseignement, Rôle(s) recherche ???? Co-direction de travaux de recherche, Qui suis-je? ???? Profession(s) et formation, Partager ou transmettre un savoir ???? Conférence, Rôle(s) d'enseignement ???? Equipe pédagogique DES MPR, Qui suis-je? ???? Rôle(s) d'enseignement, Acquérir des connaissances ???? écrit, Définitions initiales ???? apprendre, Rôle(s) d'enseignement ???? Formation étudiants, médecins, Profession(s) et formation Enseignant-cherhceur en Medecine, Qui suis-je? ???? Rôle(s) en gestion, apprendre ???? Acquérir des connaissances, enseigner ???? Partager ou transmettre un savoir, Rôle(s) en gestion ???? Equipe soignante MPR, Partager ou transmettre un savoir ???? simulatiom, Profession(s) et formation ???? Médecine Physique et de réadaptation, Supervision de travaux de recherche ???? Neurologie, handicap, Rôle(s) recherche ???? Supervision de travaux de recherche, Définitions initiales ???? enseigner