WARNING:
JavaScript is turned OFF. None of the links on this concept map will
work until it is reactivated.
If you need help turning JavaScript On, click here.
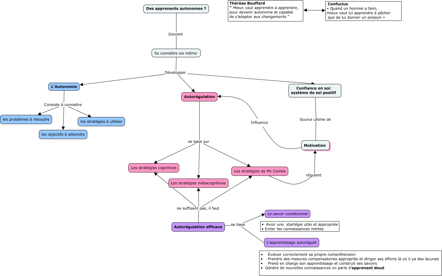
This Concept Map, created with IHMC CmapTools, has information related to: chapitre 9 AAyed, L'Autonomie Consiste à connaitre les stratégies à utiliser, Se connaitre soi même Développer Autorégulation, L'Autonomie Consiste à connaitre les objectifs à atteindre, Motivation Influence Autorégulation, Autorégulation se base sur Les stratégies métacognitives, Les stratégies de Mc Combs régulent Motivation, Autorégulation efficace se base Le savoir conditionnel, Autorégulation efficace se base L'apprentissage autorégulé, Des apprenants autonomes ? Doivent Se connaitre soi même, Confiance en soi: systéme de soi positif Source ultime de Motivation, Autorégulation se base sur Les stratégies de Mc Combs, L'Autonomie Consiste à connaitre les problèmes à résoudre, Se connaitre soi même Développer L'Autonomie, Autorégulation efficace ne suffisent pas, il faut Les stratégies métacognitives, Autorégulation efficace ne suffisent pas, il faut Les stratégies de Mc Combs, Se connaitre soi même Développer Confiance en soi: systéme de soi positif, Autorégulation efficace ne suffisent pas, il faut Les stratégies cognitives, Autorégulation se base sur Les stratégies cognitives