WARNING:
JavaScript is turned OFF. None of the links on this concept map will
work until it is reactivated.
If you need help turning JavaScript On, click here.
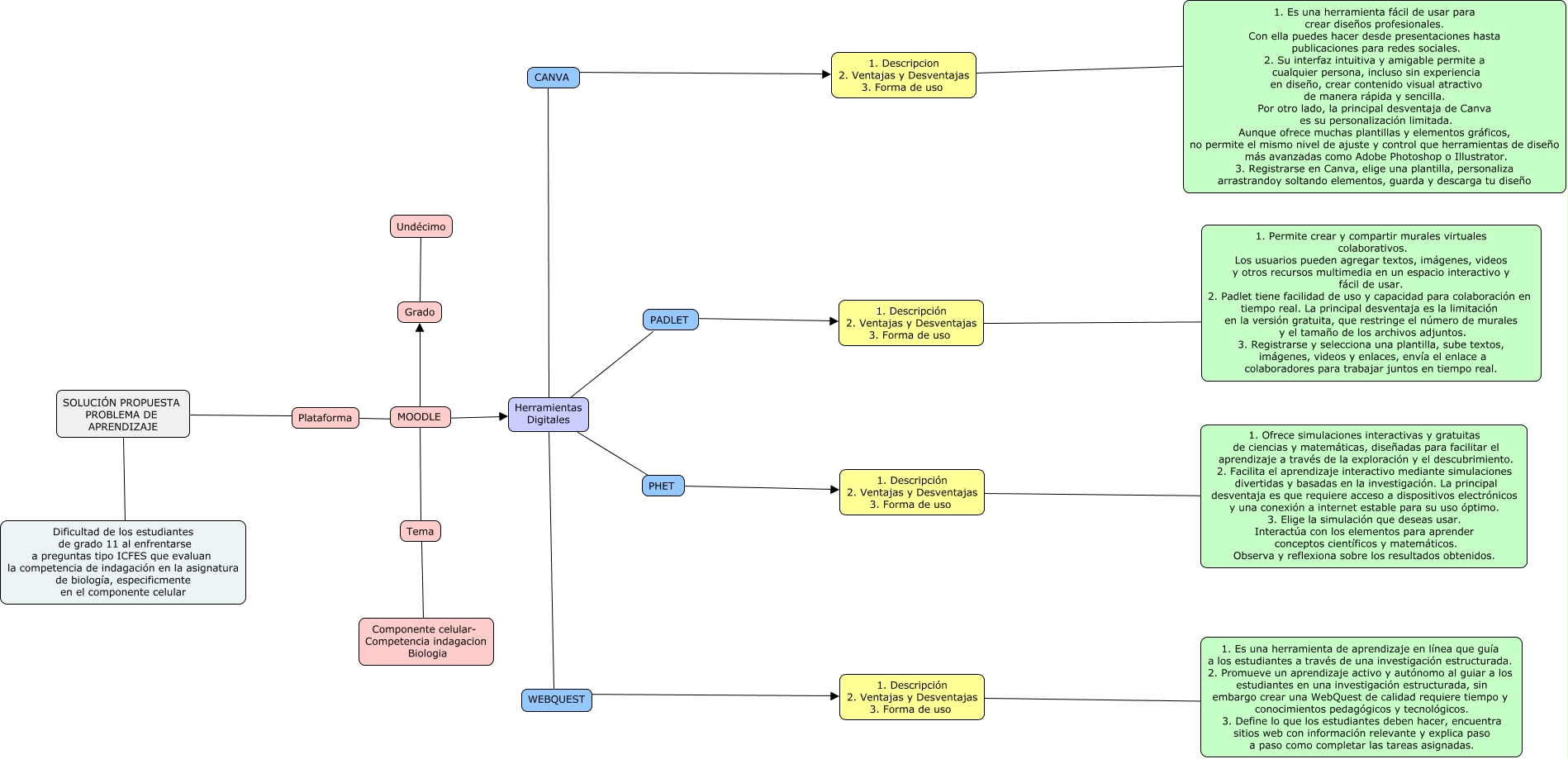
Este Cmap, tiene información relacionada con: SOLUCION PROPUESTA, Grado ???? Undécimo, 1. Descripción 2. Ventajas y Desventajas 3. Forma de uso ???? 1. Permite crear y compartir murales virtuales colaborativos. Los usuarios pueden agregar textos, imágenes, videos y otros recursos multimedia en un espacio interactivo y fácil de usar. 2. Padlet tiene facilidad de uso y capacidad para colaboración en tiempo real. La principal desventaja es la limitación en la versión gratuita, que restringe el número de murales y el tamaño de los archivos adjuntos. 3. Registrarse y selecciona una plantilla, sube textos, imágenes, videos y enlaces, envía el enlace a colaboradores para trabajar juntos en tiempo real., Plataforma moodle Tema, Plataforma moodle Herramientas Digitales, Herramientas Digitales ???? 1. Descripción 2. Ventajas y Desventajas 3. Forma de uso, Plataforma moodle Grado, Herramientas Digitales PADLET 1. Descripción 2. Ventajas y Desventajas 3. Forma de uso, Herramientas Digitales ???? WEBQUEST, 1. Descripción 2. Ventajas y Desventajas 3. Forma de uso ???? 1. Es una herramienta de aprendizaje en línea que guía a los estudiantes a través de una investigación estructurada. 2. Promueve un aprendizaje activo y autónomo al guiar a los estudiantes en una investigación estructurada, sin embargo crear una WebQuest de calidad requiere tiempo y conocimientos pedagógicos y tecnológicos. 3. Define lo que los estudiantes deben hacer, encuentra sitios web con información relevante y explica paso a paso como completar las tareas asignadas., 1. Descripcion 2. Ventajas y Desventajas 3. Forma de uso ???? 1. Es una herramienta fácil de usar para crear diseños profesionales. Con ella puedes hacer desde presentaciones hasta publicaciones para redes sociales. 2. Su interfaz intuitiva y amigable permite a cualquier persona, incluso sin experiencia en diseño, crear contenido visual atractivo de manera rápida y sencilla. Por otro lado, la principal desventaja de Canva es su personalización limitada. Aunque ofrece muchas plantillas y elementos gráficos, no permite el mismo nivel de ajuste y control que herramientas de diseño más avanzadas como Adobe Photoshop o Illustrator. 3. Registrarse en Canva, elige una plantilla, personaliza arrastrandoy soltando elementos, guarda y descarga tu diseño, SOLUCIÓN PROPUESTA PROBLEMA DE APRENDIZAJE ???? Plataforma, Herramientas Digitales PHET 1. Descripción 2. Ventajas y Desventajas 3. Forma de uso, Herramientas Digitales CANVA 1. Descripcion 2. Ventajas y Desventajas 3. Forma de uso, Tema ???? Componente celular- Competencia indagacion Biologia, 1. Descripción 2. Ventajas y Desventajas 3. Forma de uso ???? 1. Ofrece simulaciones interactivas y gratuitas de ciencias y matemáticas, diseñadas para facilitar el aprendizaje a través de la exploración y el descubrimiento. 2. Facilita el aprendizaje interactivo mediante simulaciones divertidas y basadas en la investigación. La principal desventaja es que requiere acceso a dispositivos electrónicos y una conexión a internet estable para su uso óptimo. 3. Elige la simulación que deseas usar. Interactúa con los elementos para aprender conceptos científicos y matemáticos. Observa y reflexiona sobre los resultados obtenidos., SOLUCIÓN PROPUESTA PROBLEMA DE APRENDIZAJE ???? Dificultad de los estudiantes de grado 11 al enfrentarse a preguntas tipo ICFES que evaluan la competencia de indagación en la asignatura de biología, especificmente en el componente celular