WARNING:
JavaScript is turned OFF. None of the links on this concept map will
work until it is reactivated.
If you need help turning JavaScript On, click here.
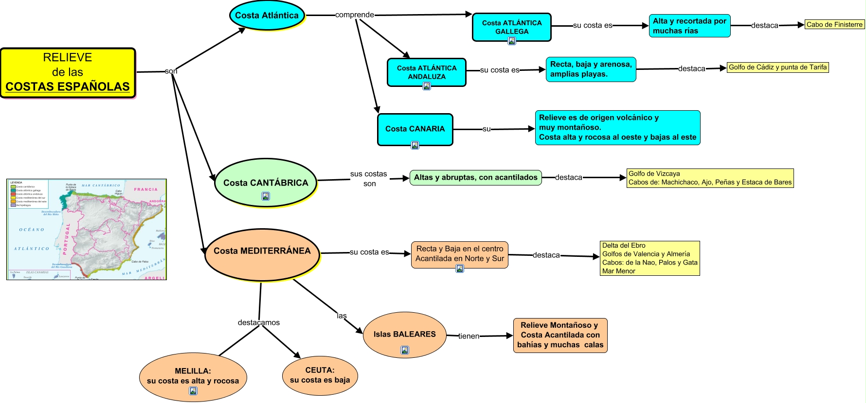
Este Cmap, tiene información relacionada con: LAS COSTAS, RELIEVE de las COSTAS ESPAÑOLAS son Costa Atlántica, Alta y recortada por muchas rías destaca Cabo de Finisterre, Costa CANTÁBRICA sus costas son Altas y abruptas, con acantilados, Recta y Baja en el centro Acantilada en Norte y Sur destaca Delta del Ebro Golfos de Valencia y Almería Cabos: de la Nao, Palos y Gata Mar Menor, Costa ATLÁNTICA ANDALUZA su costa es Recta, baja y arenosa, amplias playas., MELILLA: su costa es alta y rocosa destacamos CEUTA: su costa es baja, Costa MEDITERRÁNEA destacamos CEUTA: su costa es baja, Costa CANARIA su Relieve es de origen volcánico y muy montañoso. Costa alta y rocosa al oeste y bajas al este, Altas y abruptas, con acantilados destaca Golfo de Vizcaya Cabos de: Machichaco, Ajo, Peñas y Estaca de Bares, Costa MEDITERRÁNEA las Islas BALEARES, RELIEVE de las COSTAS ESPAÑOLAS son Costa MEDITERRÁNEA, Costa Atlántica comprende Costa CANARIA, Costa Atlántica comprende Costa ATLÁNTICA GALLEGA, Costa Atlántica comprende Costa ATLÁNTICA ANDALUZA, RELIEVE de las COSTAS ESPAÑOLAS son Costa CANTÁBRICA, Costa MEDITERRÁNEA su costa es Recta y Baja en el centro Acantilada en Norte y Sur, Recta, baja y arenosa, amplias playas. destaca Golfo de Cádiz y punta de Tarifa, Islas BALEARES tienen Relieve Montañoso y Costa Acantilada con bahías y muchas calas, Costa ATLÁNTICA GALLEGA su costa es Alta y recortada por muchas rías