WARNING:
JavaScript is turned OFF. None of the links on this concept map will
work until it is reactivated.
If you need help turning JavaScript On, click here.
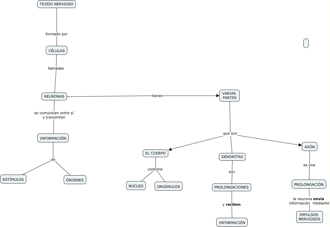
Este Cmap, tiene información relacionada con: TEJIDO NERVIOSO, TEJIDO NERVIOSO formado por CÉLULAS, VARIAS PARTES que son EL CUERPO, INFORMACIÓN de ESTÍMULOS, NEURONAS tienen VARIAS PARTES, DENDRITAS son PROLONGACIONES, PROLONGACIÓN la neurona envía información mediante IMPULSOS NERVIOSOS, VARIAS PARTES que son AXÓN, EL CUERPO contiene NÚCLEO, EL CUERPO contiene ORGÁNULOS, INFORMACIÓN de ÓRDENES, AXÓN es una PROLONGACIÓN, NEURONAS se comunican entre sí y transmiten INFORMACIÓN, VARIAS PARTES que son DENDRITAS, CÉLULAS llamadas NEURONAS, PROLONGACIONES y reciben INFORMACIÓN