WARNING:
JavaScript is turned OFF. None of the links on this concept map will
work until it is reactivated.
If you need help turning JavaScript On, click here.
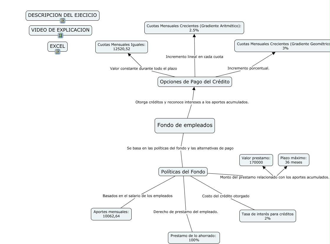
This Concept Map, created with IHMC CmapTools, has information related to: Cmap Fondo de empleados.cmap, Políticas del Fondo Costo del crédito otorgado Tasa de interés para créditos 2%, Opciones de Pago del Crédito Incremento porcentual. Cuotas Mensuales Crecientes (Gradiente Geométrico): 3%, Políticas del Fondo Derecho de prestamo del empleado. Prestamo de lo ahorrado: 100%, Opciones de Pago del Crédito Incremento lineal en cada cuota Cuotas Mensuales Crecientes (Gradiente Aritmético): 2.5%, Fondo de empleados Otorga créditos y reconoce intereses a los aportes acumulados. Opciones de Pago del Crédito, Políticas del Fondo Monto del prestamo relacionado con los aportes acumulados. Valor prestamo: 170000, Políticas del Fondo Monto del prestamo relacionado con los aportes acumulados. Plazo máximo: 36 meses, Políticas del Fondo Basados en el salario de los empleados Aportes mensuales: 10062,64, Fondo de empleados Se basa en las políticas del fondo y las alternativas de pago Políticas del Fondo, Opciones de Pago del Crédito Valor constante durante todo el plazo Cuotas Mensuales Iguales: 12520,52