WARNING:
JavaScript is turned OFF. None of the links on this concept map will
work until it is reactivated.
If you need help turning JavaScript On, click here.
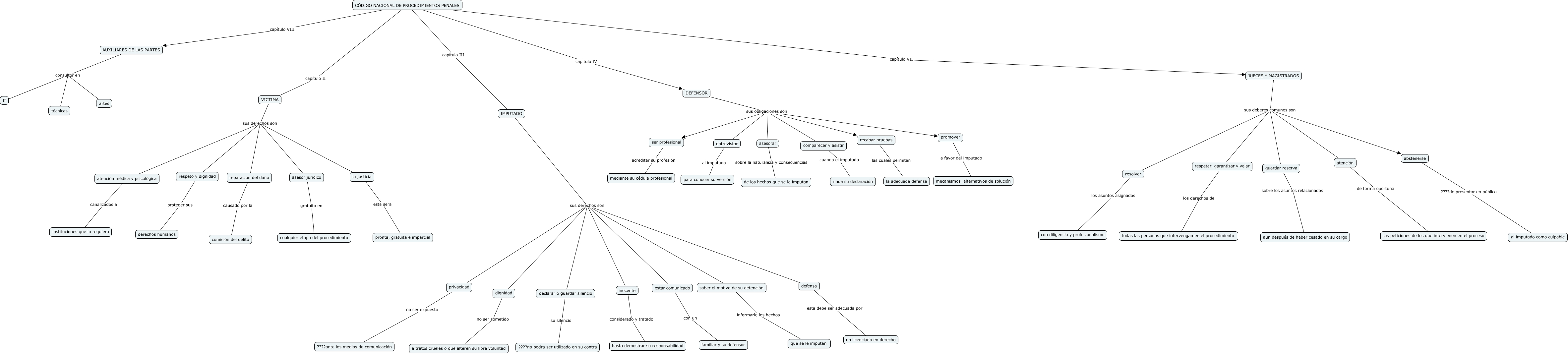
Este Cmap, tiene información relacionada con: ACTIVIDAD 1.2, CÓDIGO NACIONAL DE PROCEDIMIENTOS PENALES capítulo VIII AUXILIARES DE LAS PARTES, IMPUTADO sus derechos son defensa, DEFENSOR sus obligaciones son recabar pruebas, DEFENSOR sus obligaciones son promover, abstenerse ????de presentar en público al imputado como culpable, AUXILIARES DE LAS PARTES consultor en artes, saber el motivo de su detención informarle los hechos que se le imputan, DEFENSOR sus obligaciones son entrevistar, JUECES Y MAGISTRADOS sus deberes comunes son abstenerse, dignidad no ser sometido a tratos crueles o que alteren su libre voluntad, VICTIMA sus derechos son la justicia, resolver los asuntos asignados con diligencia y profesionalismo, inocente considerado y tratado hasta demostrar su responsabilidad, promover a favor del imputado mecanismos alternativos de solución, recabar pruebas las cuales permitan la adecuada defensa, VICTIMA sus derechos son asesor juridico, CÓDIGO NACIONAL DE PROCEDIMIENTOS PENALES capítulo IV DEFENSOR, VICTIMA sus derechos son atención médica y psicológica, atención de forma oportuna las peticiones de los que intervienen en el proceso, estar comunicado con un familiar y su defensor