WARNING:
JavaScript is turned OFF. None of the links on this concept map will
work until it is reactivated.
If you need help turning JavaScript On, click here.
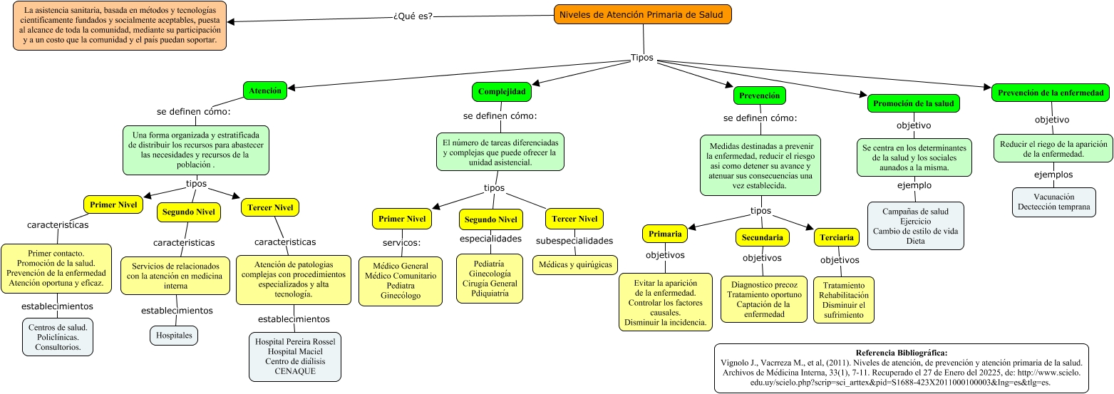
Este Cmap, tiene información relacionada con: Niveles de Atención, Secundaria objetivos Diagnostico precoz Tratamiento oportuno Captación de la enfermedad, Niveles de Atención Primaria de Salud ¿Qué es? La asistencia sanitaria, basada en métodos y tecnologías cientificamente fundados y socialmente aceptables, puesta al alcance de toda la comunidad, mediante su participación y a un costo que la comunidad y el país puedan soportar., Prevención de la enfermedad objetivo Reducir el riego de la aparición de la enfermedad., Atención se definen cómo: Una forma organizada y estratificada de distribuir los recursos para abastecer las necesidades y recursos de la población ., Primaria objetivos Evitar la aparición de la enfermedad. Controlar los factores causales. Disminuir la incidencia., Terciaria objetivos Tratamiento Rehabilitación Disminuir el sufrimiento, Niveles de Atención Primaria de Salud Tipos Prevención, Primer Nivel servicos: Médico General Médico Comunitario Pediatra Ginecólogo, Tercer Nivel subespecialidades Médicas y quirúgicas, Se centra en los determinantes de la salud y los sociales aunados a la misma. ejemplo Campañas de salud Ejercicio Cambio de estilo de vida Dieta, Una forma organizada y estratificada de distribuir los recursos para abastecer las necesidades y recursos de la población . tipos Tercer Nivel, El número de tareas diferenciadas y complejas que puede ofrecer la unidad asistencial. tipos Segundo Nivel, Complejidad se definen cómo: El número de tareas diferenciadas y complejas que puede ofrecer la unidad asistencial., Promoción de la salud objetivo Se centra en los determinantes de la salud y los sociales aunados a la misma., Niveles de Atención Primaria de Salud Tipos Complejidad, Tercer Nivel caracteristicas Atención de patologias complejas con procedimientos especializados y alta tecnología., Prevención se definen cómo: Medidas destinadas a prevenir la enfermedad, reducir el riesgo asi como detener su avance y atenuar sus consecuencias una vez establecida., Una forma organizada y estratificada de distribuir los recursos para abastecer las necesidades y recursos de la población . tipos Primer Nivel, Atención de patologias complejas con procedimientos especializados y alta tecnología. establecimientos Hospital Pereira Rossel Hospital Maciel Centro de diálisis CENAQUE, Medidas destinadas a prevenir la enfermedad, reducir el riesgo asi como detener su avance y atenuar sus consecuencias una vez establecida. tipos Terciaria