WARNING:
JavaScript is turned OFF. None of the links on this concept map will
work until it is reactivated.
If you need help turning JavaScript On, click here.
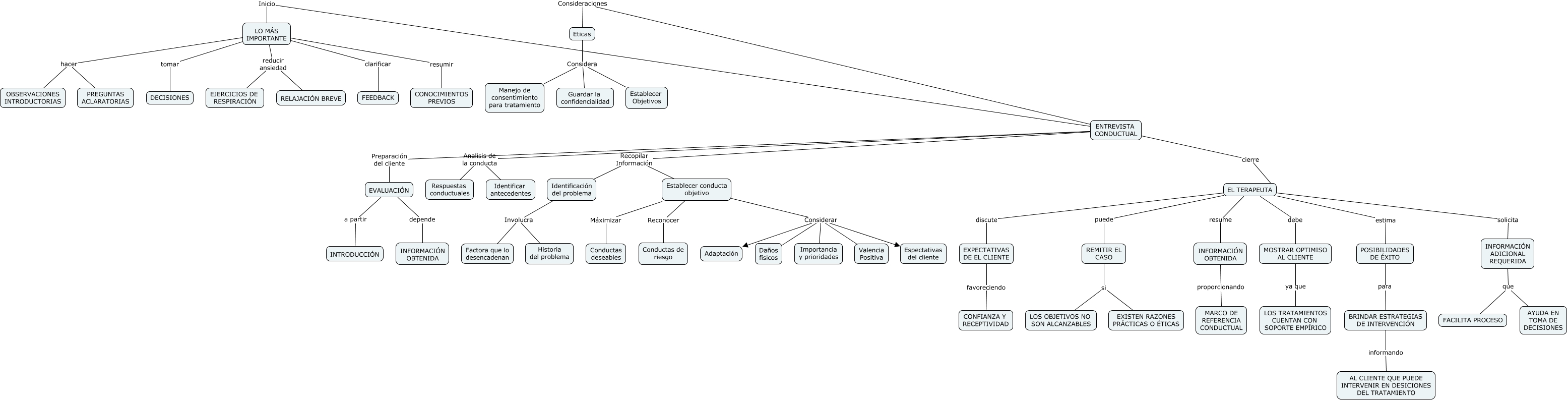
Este Cmap, tiene información relacionada con: ENTREVISTA CONDUCTUAL, INFORMACIÓN ADICIONAL REQUERIDA que AYUDA EN TOMA DE DECISIONES, Establecer conducta objetivo Considerar Adaptación, MOSTRAR OPTIMISO AL CLIENTE ya que LOS TRATAMIENTOS CUENTAN CON SOPORTE EMPÍRICO, LO MÁS IMPORTANTE resumir CONOCIMIENTOS PREVIOS, EL TERAPEUTA resume INFORMACIÓN OBTENIDA, LO MÁS IMPORTANTE reducir ansiedad RELAJACIÓN BREVE, ENTREVISTA CONDUCTUAL Analisis de la conducta Respuestas conductuales, EVALUACIÓN depende INFORMACIÓN OBTENIDA, EL TERAPEUTA solicita INFORMACIÓN ADICIONAL REQUERIDA, Establecer conducta objetivo Máximizar Conductas deseables, ENTREVISTA CONDUCTUAL Recopilar Información Identificación del problema, BRINDAR ESTRATEGIAS DE INTERVENCIÓN informando AL CLIENTE QUE PUEDE INTERVENIR EN DESICIONES DEL TRATAMIENTO, INFORMACIÓN ADICIONAL REQUERIDA que FACILITA PROCESO, LO MÁS IMPORTANTE hacer PREGUNTAS ACLARATORIAS, EVALUACIÓN a partir INTRODUCCIÓN, ENTREVISTA CONDUCTUAL Recopilar Información Establecer conducta objetivo, ENTREVISTA CONDUCTUAL cierre EL TERAPEUTA, Eticas Considera Establecer Objetivos, LO MÁS IMPORTANTE hacer OBSERVACIONES INTRODUCTORIAS, ENTREVISTA CONDUCTUAL Preparación del cliente EVALUACIÓN