WARNING:
JavaScript is turned OFF. None of the links on this concept map will
work until it is reactivated.
If you need help turning JavaScript On, click here.
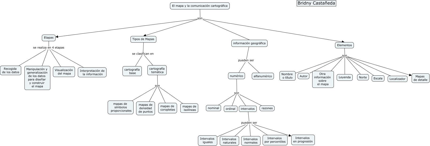
Este Cmap, tiene información relacionada con: Mapa Conceptual Bridny Castañeda, información geográfica pueden ser alfanumérico, Elementos son Localizador, Etapas se realiza en 4 etapas Recogida de los datos, El mapa y la comunicación cartográfica son Elementos, Etapas se realiza en 4 etapas Manipulación y generalización de los datos para diseñar y construir el mapa, numérico son intervalos, información geográfica pueden ser numérico, Elementos son Mapas de detalle, Elementos son Nombre o título, intervalos pueden ser Intervalos por percentiles, intervalos pueden ser Intervalos en progresión, El mapa y la comunicación cartográfica son información geográfica, El mapa y la comunicación cartográfica son Tipos de Mapas, Etapas se realiza en 4 etapas Interpretación de la información, numérico son ordinal, cartografía temática son mapas de coropletas, numérico son razones, El mapa y la comunicación cartográfica son Etapas, Elementos son Norte, Elementos son Leyenda