WARNING:
JavaScript is turned OFF. None of the links on this concept map will
work until it is reactivated.
If you need help turning JavaScript On, click here.
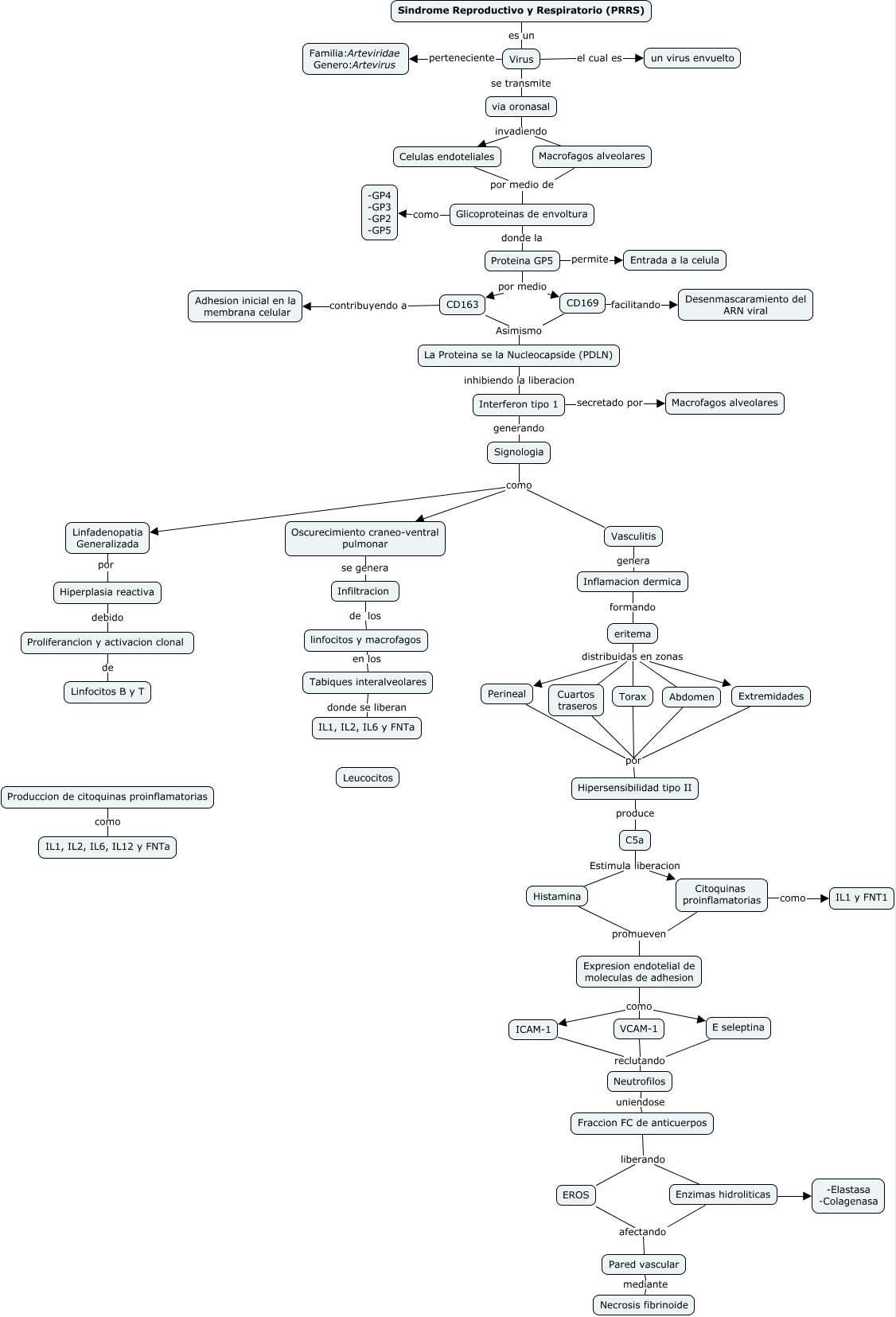
Este Cmap, tiene información relacionada con: OFICIAL ABP INTERNA 1, Signologia como Oscurecimiento craneo-ventral pulmonar, linfocitos y macrofagos en los Tabiques interalveolares, Torax por Hipersensibilidad tipo II, Macrofagos alveolares por medio de Glicoproteinas de envoltura, C5a Estimula liberacion Histamina, Expresion endotelial de moleculas de adhesion como VCAM-1, Linfadenopatia Generalizada por Hiperplasia reactiva, Enzimas hidroliticas ???? -Elastasa -Colagenasa, Proteina GP5 permite Entrada a la celula, CD163 Asimismo La Proteina se la Nucleocapside (PDLN), Virus se transmite via oronasal, eritema distribuidas en zonas Torax, via oronasal invadiendo Macrofagos alveolares, Abdomen por Hipersensibilidad tipo II, eritema distribuidas en zonas Perineal, Tabiques interalveolares donde se liberan IL1, IL2, IL6 y FNTa, Neutrofilos uniendose Fraccion FC de anticuerpos, Hiperplasia reactiva debido Proliferancion y activacion clonal, eritema distribuidas en zonas Extremidades, Signologia como Linfadenopatia Generalizada