WARNING:
JavaScript is turned OFF. None of the links on this concept map will
work until it is reactivated.
If you need help turning JavaScript On, click here.
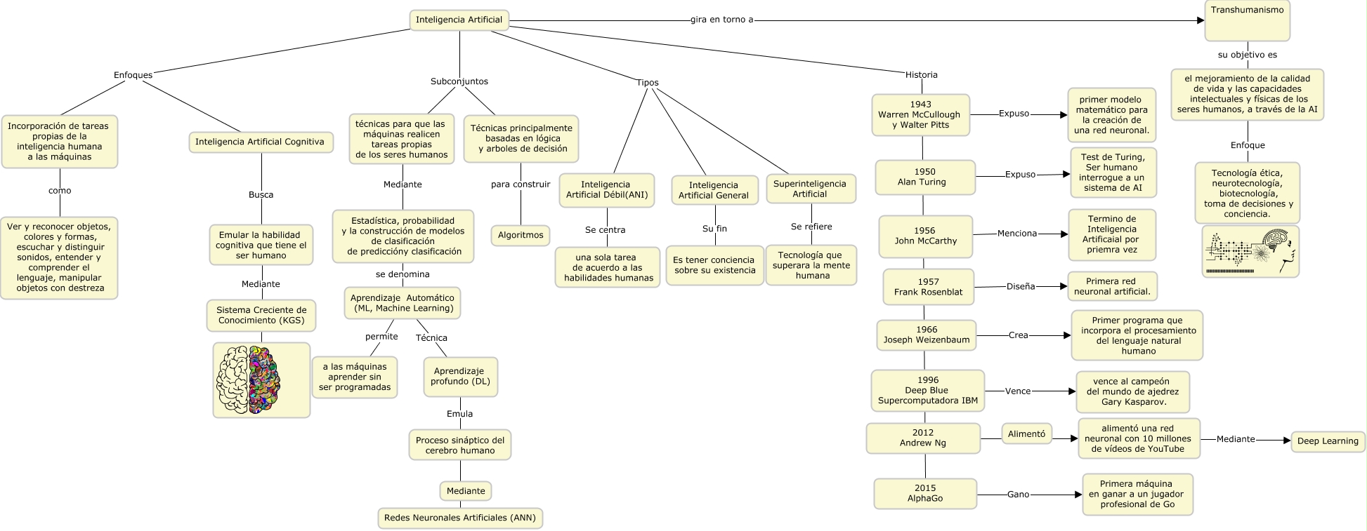
Este Cmap, tiene información relacionada con: Mapa Conceptual Inteligencia Artificial, el mejoramiento de la calidad de vida y las capacidades intelectuales y físicas de los seres humanos, a través de la AI Enfoque Tecnología ética, neurotecnología, biotecnología, toma de decisiones y conciencia., Inteligencia Artificial Historia 2015 AlphaGo, Inteligencia Artificial Enfoques Inteligencia Artificial Cognitiva, Sistema Creciente de Conocimiento (KGS) inspirada, Aprendizaje Automático (ML, Machine Learning) Técnica Aprendizaje profundo (DL), Transhumanismo su objetivo es el mejoramiento de la calidad de vida y las capacidades intelectuales y físicas de los seres humanos, a través de la AI, Técnicas principalmente basadas en lógica y arboles de decisión para construir Algoritmos, Inteligencia Artificial Tipos Inteligencia Artificial Débil(ANI), 2012 Andrew Ng ???? alimentó una red neuronal con 10 millones de vídeos de YouTube, Inteligencia Artificial Débil(ANI) Se centra una sola tarea de acuerdo a las habilidades humanas, Inteligencia Artificial Cognitiva Busca Emular la habilidad cognitiva que tiene el ser humano, 2015 AlphaGo Gano Primera máquina en ganar a un jugador profesional de Go, Emular la habilidad cognitiva que tiene el ser humano Mediante Sistema Creciente de Conocimiento (KGS), 1996 Deep Blue Supercomputadora IBM Vence vence al campeón del mundo de ajedrez Gary Kasparov., Superinteligencia Artificial Se refiere Tecnología que superara la mente humana, Inteligencia Artificial gira en torno a Transhumanismo, Inteligencia Artificial Subconjuntos Técnicas principalmente basadas en lógica y arboles de decisión, 1950 Alan Turing Expuso Test de Turing, Ser humano interrogue a un sistema de AI, Inteligencia Artificial Tipos Inteligencia Artificial General, 1943 Warren McCullough y Walter Pitts Expuso primer modelo matemático para la creación de una red neuronal.