WARNING:
JavaScript is turned OFF. None of the links on this concept map will
work until it is reactivated.
If you need help turning JavaScript On, click here.
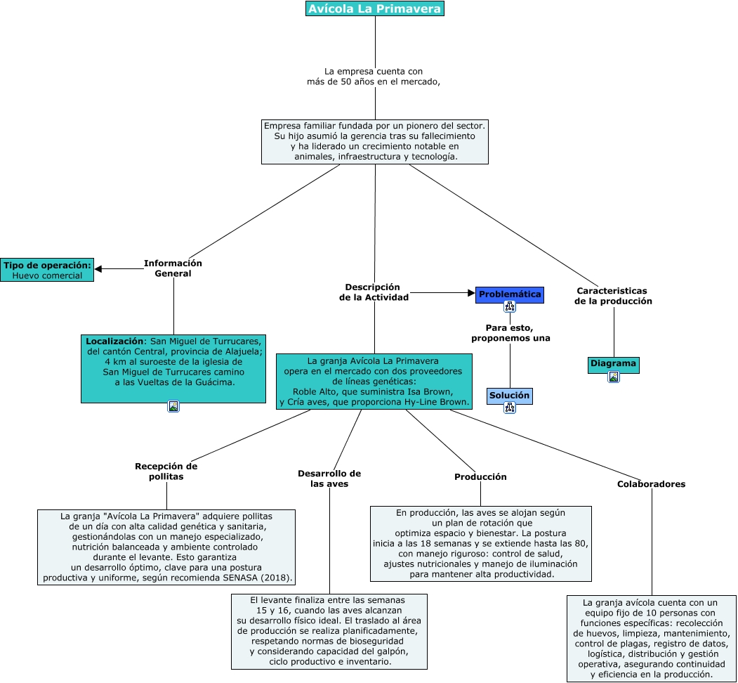
Este Cmap, tiene información relacionada con: Avícola La Primavera, Empresa familiar fundada por un pionero del sector. Su hijo asumió la gerencia tras su fallecimiento y ha liderado un crecimiento notable en animales, infraestructura y tecnología. Información General Localización: San Miguel de Turrucares, del cantón Central, provincia de Alajuela; 4 km al suroeste de la iglesia de San Miguel de Turrucares camino a las Vueltas de la Guácima., La granja Avícola La Primavera opera en el mercado con dos proveedores de líneas genéticas: Roble Alto, que suministra Isa Brown, y Cría aves, que proporciona Hy-Line Brown. Recepción de pollitas La granja "Avícola La Primavera" adquiere pollitas de un día con alta calidad genética y sanitaria, gestionándolas con un manejo especializado, nutrición balanceada y ambiente controlado durante el levante. Esto garantiza un desarrollo óptimo, clave para una postura productiva y uniforme, según recomienda SENASA (2018)., La granja Avícola La Primavera opera en el mercado con dos proveedores de líneas genéticas: Roble Alto, que suministra Isa Brown, y Cría aves, que proporciona Hy-Line Brown. Desarrollo de las aves El levante finaliza entre las semanas 15 y 16, cuando las aves alcanzan su desarrollo físico ideal. El traslado al área de producción se realiza planificadamente, respetando normas de bioseguridad y considerando capacidad del galpón, ciclo productivo e inventario., La granja Avícola La Primavera opera en el mercado con dos proveedores de líneas genéticas: Roble Alto, que suministra Isa Brown, y Cría aves, que proporciona Hy-Line Brown. Colaboradores La granja avícola cuenta con un equipo fijo de 10 personas con funciones específicas: recolección de huevos, limpieza, mantenimiento, control de plagas, registro de datos, logística, distribución y gestión operativa, asegurando continuidad y eficiencia en la producción., Problemática Para esto, proponemos una Solución, Empresa familiar fundada por un pionero del sector. Su hijo asumió la gerencia tras su fallecimiento y ha liderado un crecimiento notable en animales, infraestructura y tecnología. Caracteristicas de la producción Diagrama, Avícola La Primavera La empresa cuenta con más de 50 años en el mercado, Empresa familiar fundada por un pionero del sector. Su hijo asumió la gerencia tras su fallecimiento y ha liderado un crecimiento notable en animales, infraestructura y tecnología., Empresa familiar fundada por un pionero del sector. Su hijo asumió la gerencia tras su fallecimiento y ha liderado un crecimiento notable en animales, infraestructura y tecnología. Información General Tipo de operación: Huevo comercial, Empresa familiar fundada por un pionero del sector. Su hijo asumió la gerencia tras su fallecimiento y ha liderado un crecimiento notable en animales, infraestructura y tecnología. Descripción de la Actividad Problemática, Empresa familiar fundada por un pionero del sector. Su hijo asumió la gerencia tras su fallecimiento y ha liderado un crecimiento notable en animales, infraestructura y tecnología. Descripción de la Actividad La granja Avícola La Primavera opera en el mercado con dos proveedores de líneas genéticas: Roble Alto, que suministra Isa Brown, y Cría aves, que proporciona Hy-Line Brown., La granja Avícola La Primavera opera en el mercado con dos proveedores de líneas genéticas: Roble Alto, que suministra Isa Brown, y Cría aves, que proporciona Hy-Line Brown. Producción En producción, las aves se alojan según un plan de rotación que optimiza espacio y bienestar. La postura inicia a las 18 semanas y se extiende hasta las 80, con manejo riguroso: control de salud, ajustes nutricionales y manejo de iluminación para mantener alta productividad.