WARNING:
JavaScript is turned OFF. None of the links on this concept map will
work until it is reactivated.
If you need help turning JavaScript On, click here.
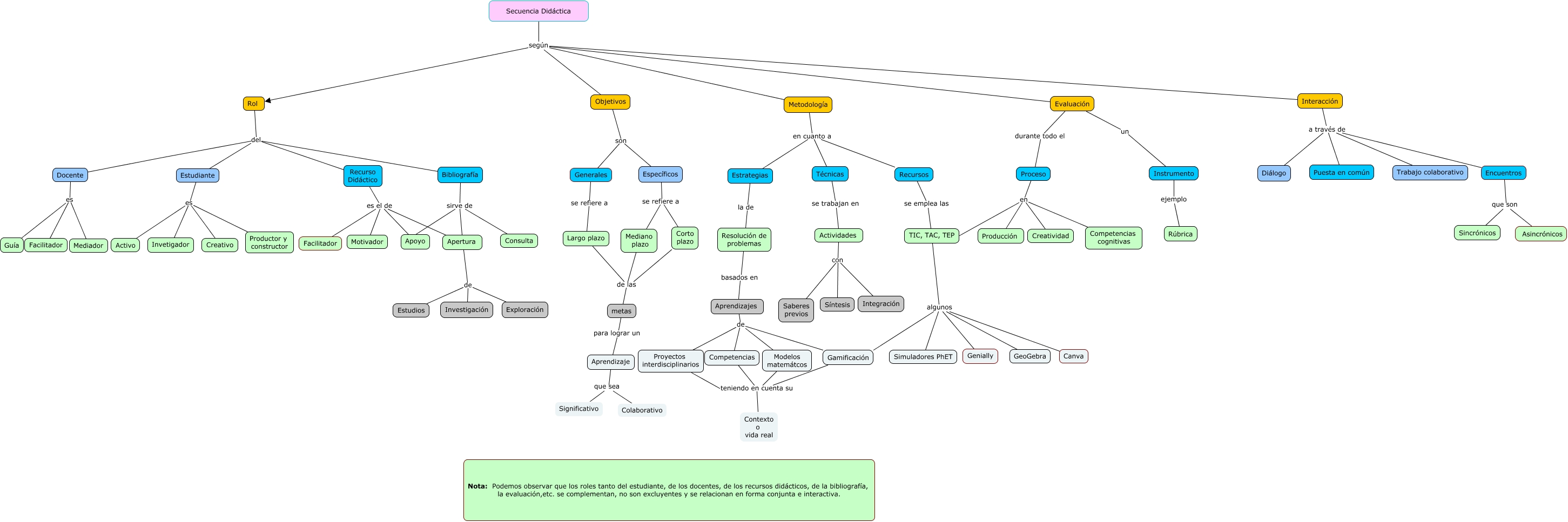
Este Cmap, tiene información relacionada con: Secuencia didáctica_batiz_Carolina_Actividad 5, Aprendizaje que sea Colaborativo, Objetivos son Generales, Gamificación de Competencias, Recurso Didáctico es el de Motivador, Objetivos son Específicos, Estudiante es Creativo, Metodología en cuanto a Técnicas, Metodología según Objetivos, Actividades con Síntesis, TIC, TAC, TEP algunos Genially, Proceso en Creatividad, TIC, TAC, TEP algunos Simuladores PhET, Mediano plazo de las metas, Interacción a través de Puesta en común, Evaluación según Objetivos, Actividades con Integración, Aprendizajes de Modelos matemátcos, Proceso en Competencias cognitivas, Bibliografía sirve de Consulta, Canva algunos Genially