WARNING:
JavaScript is turned OFF. None of the links on this concept map will
work until it is reactivated.
If you need help turning JavaScript On, click here.
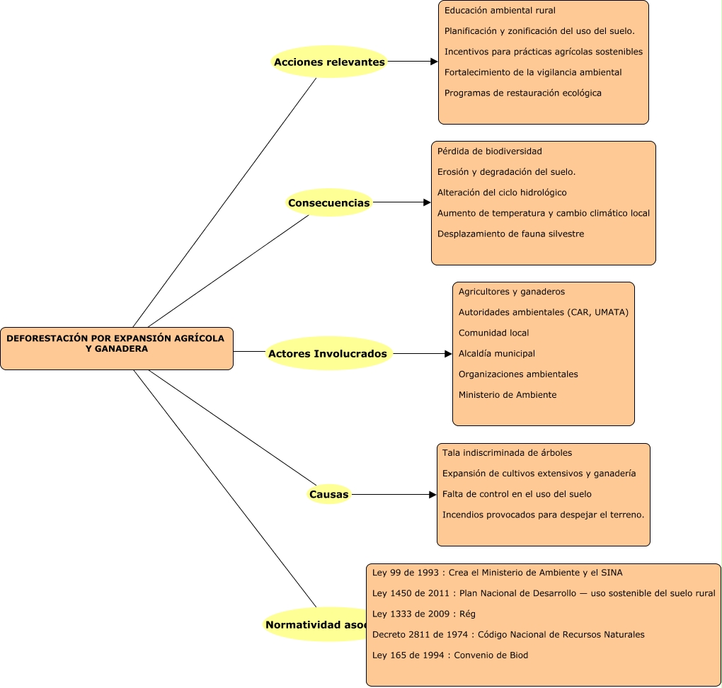
Este Cmap, tiene información relacionada con: INTRODUCCIÓN A LA PROBLEMÁTICA Y ESTUDIO DEL AMBIENTE, DEFORESTACIÓN POR EXPANSIÓN AGRÍCOLA Y GANADERA Causas Tala indiscriminada de árboles Expansión de cultivos extensivos y ganadería Falta de control en el uso del suelo Incendios provocados para despejar el terreno., DEFORESTACIÓN POR EXPANSIÓN AGRÍCOLA Y GANADERA Normatividad asociada Ley 99 de 1993 : Crea el Ministerio de Ambiente y el SINA Ley 1450 de 2011 : Plan Nacional de Desarrollo — uso sostenible del suelo rural Ley 1333 de 2009 : Rég Decreto 2811 de 1974 : Código Nacional de Recursos Naturales Ley 165 de 1994 : Convenio de Biod, DEFORESTACIÓN POR EXPANSIÓN AGRÍCOLA Y GANADERA Actores Involucrados Agricultores y ganaderos Autoridades ambientales (CAR, UMATA) Comunidad local Alcaldía municipal Organizaciones ambientales Ministerio de Ambiente, DEFORESTACIÓN POR EXPANSIÓN AGRÍCOLA Y GANADERA Consecuencias Pérdida de biodiversidad Erosión y degradación del suelo. Alteración del ciclo hidrológico Aumento de temperatura y cambio climático local Desplazamiento de fauna silvestre, DEFORESTACIÓN POR EXPANSIÓN AGRÍCOLA Y GANADERA Acciones relevantes Educación ambiental rural Planificación y zonificación del uso del suelo. Incentivos para prácticas agrícolas sostenibles Fortalecimiento de la vigilancia ambiental Programas de restauración ecológica