WARNING:
JavaScript is turned OFF. None of the links on this concept map will
work until it is reactivated.
If you need help turning JavaScript On, click here.
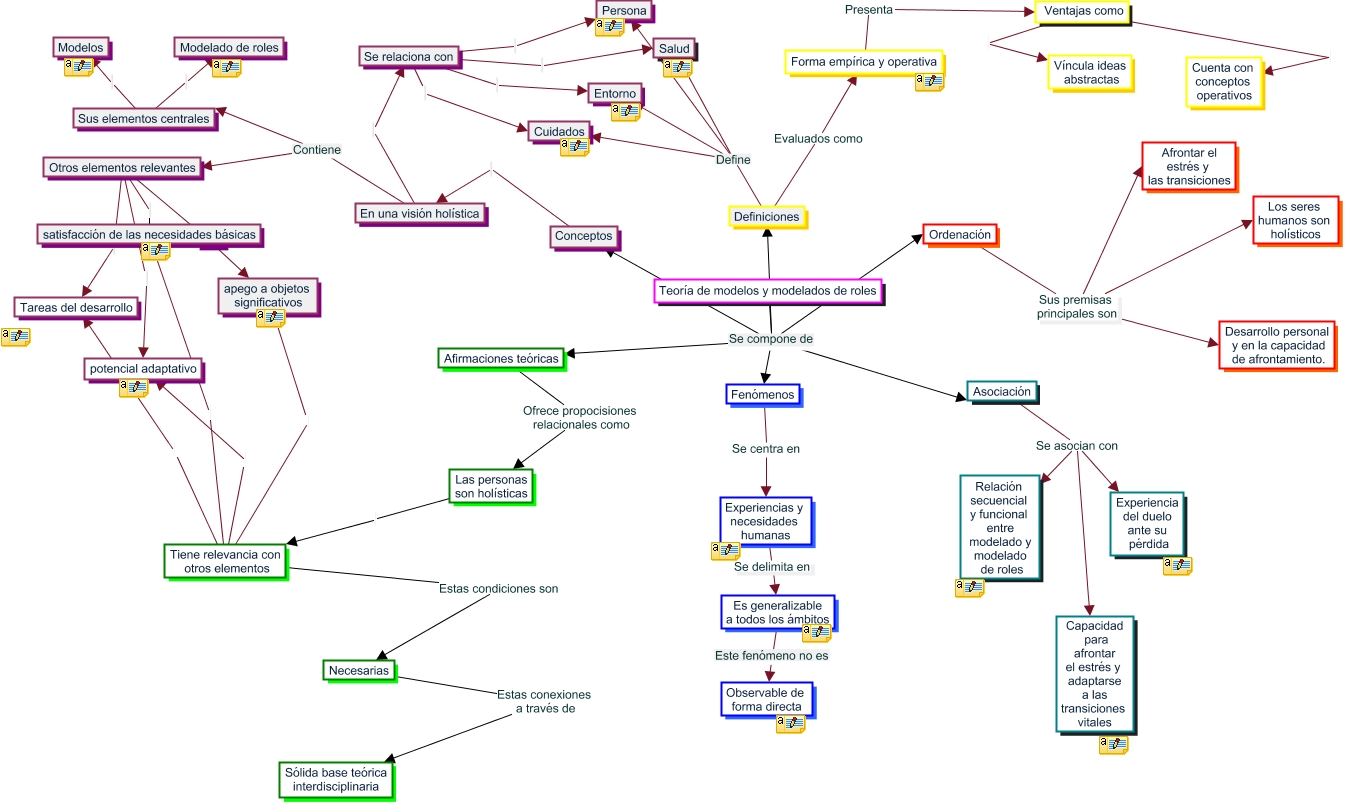
Este Cmap, tiene información relacionada con: Mapa de teoría de modelos y modelados, En una visión holística Se relaciona con, Es generalizable a todos los ámbitos Este fenómeno no es Observable de forma directa, Se relaciona con Entorno, Sus elementos centrales Modelado de roles, Teoría de modelos y modelados de roles Se compone de Definiciones, Teoría de modelos y modelados de roles Se compone de Ordenación, Definiciones Define Persona, Tiene relevancia con otros elementos Tareas del desarrollo, Experiencias y necesidades humanas Se delimita en Es generalizable a todos los ámbitos, Ordenación Sus premisas principales son Afrontar el estrés y las transiciones, Se relaciona con Persona, Definiciones Define Salud, En una visión holística Contiene Otros elementos relevantes, Otros elementos relevantes ???? apego a objetos significativos, Ordenación Sus premisas principales son Los seres humanos son holísticos, Se relaciona con Salud, Ordenación Sus premisas principales son Desarrollo personal y en la capacidad de afrontamiento., Otros elementos relevantes Tareas del desarrollo, Teoría de modelos y modelados de roles Se compone de Afirmaciones teóricas, Tiene relevancia con otros elementos potencial adaptativo