WARNING:
JavaScript is turned OFF. None of the links on this concept map will
work until it is reactivated.
If you need help turning JavaScript On, click here.
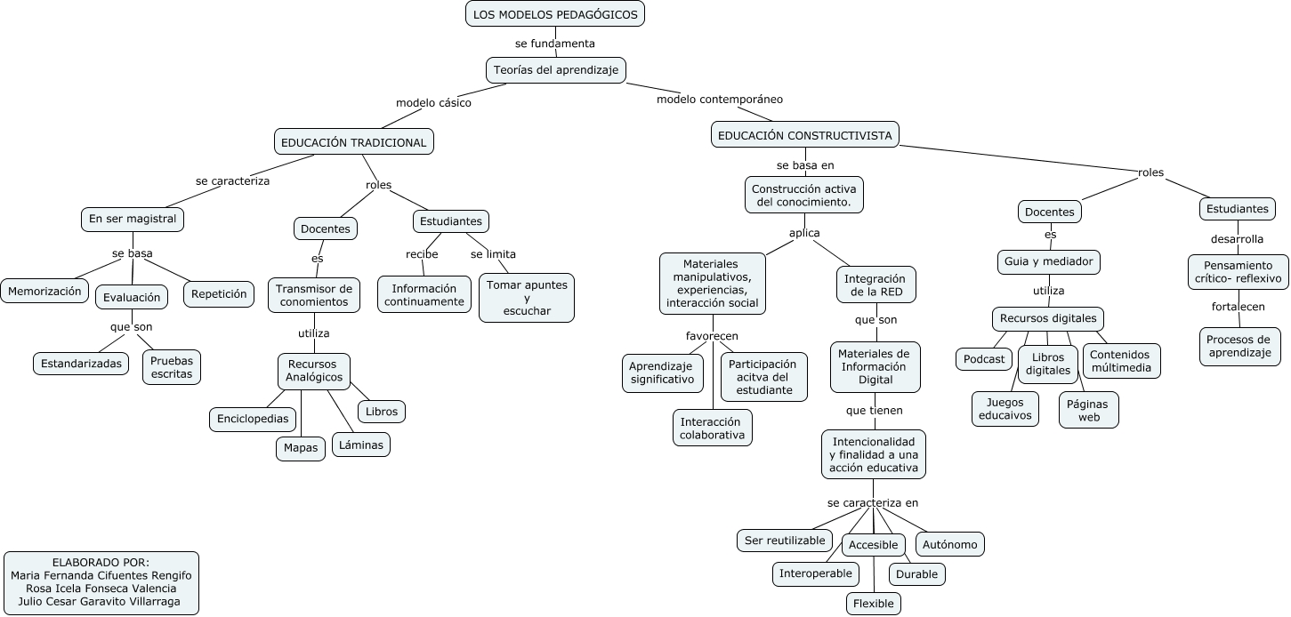
Este Cmap, tiene información relacionada con: Educación Constructivista y Educacion Tradicional, Recursos digitales ???? Podcast, Recursos Analógicos ???? Enciclopedias, Evaluación que son Estandarizadas, EDUCACIÓN TRADICIONAL roles Docentes, Intencionalidad y finalidad a una acción educativa se caracteriza en Ser reutilizable, En ser magistral se basa Evaluación, Transmisor de conomientos utiliza Recursos Analógicos, Recursos digitales ???? Juegos educaivos, Materiales manipulativos, experiencias, interacción social favorecen Aprendizaje significativo, Materiales manipulativos, experiencias, interacción social favorecen Participación acitva del estudiante, Recursos digitales ???? Contenidos múltimedia, Integración de la RED que son Materiales de Información Digital, Construcción activa del conocimiento. aplica Materiales manipulativos, experiencias, interacción social, En ser magistral se basa Memorización, EDUCACIÓN TRADICIONAL se caracteriza En ser magistral, Intencionalidad y finalidad a una acción educativa se caracteriza en Autónomo, Docentes es Guia y mediador, Materiales manipulativos, experiencias, interacción social favorecen Interacción colaborativa, Evaluación se basa Repetición, Recursos digitales ???? Páginas web