WARNING:
JavaScript is turned OFF. None of the links on this concept map will
work until it is reactivated.
If you need help turning JavaScript On, click here.
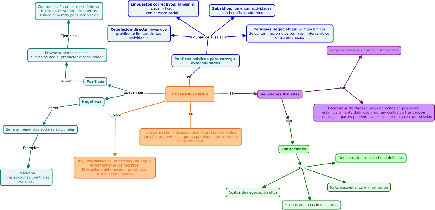
Este Cmap, tiene información relacionada con: Mapa final. Micro.cmap, Soluciones Privadas son Teoreama de Coase: Si los derechos de propiedad están claramente definidos y no hay costos de transacción entonces, las partes pueden alcanzar el óptimo social por sí solas, EXTERNALIDADES cuando hay externalidades, el mercado no asigna eficientemente los recursos. El equilibrio del mercado no coincide con el óptimo social., Limitaciones son Muchas personas involucradas, EXTERNALIDADES las Soluciones Privadas, Limitaciones son Derechos de propiedad mal definidos, Positivas estas Provocan costos sociales que no asume el productor o consumidor., EXTERNALIDADES es consecuencia no deseada de una acción económica que afecta a personas que no participan directamente en la actividad., Politicas públicas para corregir externalidades algunas de ellas son Regulación directa: leyes que prohíben o limitan ciertas actividades., Soluciones Privadas son Negociaciones voluntarias entre partes, Politicas públicas para corregir externalidades algunas de ellas son Subsidios: fomentan actividades con beneficios externos, Limitaciones son Falta desconfianza o información, Generan beneficios sociales adicionales Ejemplos Educación Investigaciones Científicas Vacunas, Politicas públicas para corregir externalidades algunas de ellas son Impuestos correctivos: alinean el costo privado con el costo social., Negativas estas Generan beneficios sociales adicionales, EXTERNALIDADES en Politicas públicas para corregir externalidades, Provocan costos sociales que no asume el productor o consumidor. Ejemplos Contaminación del aire por fabricas Ruido excesivo por aeropuertos Tráfico generado por Uber o taxis, Soluciones Privadas sus Limitaciones, EXTERNALIDADES pueden ser Negativas, EXTERNALIDADES pueden ser Positivas, Politicas públicas para corregir externalidades algunas de ellas son Permisos negociables: Se fijan limites de contaminación y se permiten intercambios entre empresas.