WARNING:
JavaScript is turned OFF. None of the links on this concept map will
work until it is reactivated.
If you need help turning JavaScript On, click here.
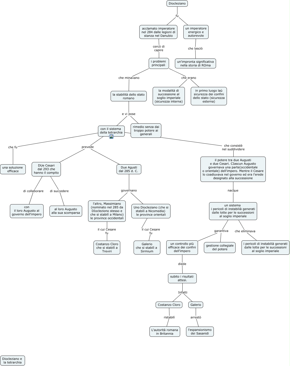
Questa Cmap, creata con IHMC CmapTools, contiene informazioni relative a: Diocleziano e la tetrarchia, i problemi principali che minavano la stabilità dello stato romano, un sistema i pericoli di instabilià generati dalle lotte per le successioni al soglio imperiale che eliminava i pericoli di instabilià generati dalle lotte per le successioni al soglio imperiale, Due Agusti dal 285 d. C. governano l'altro, Massimiano (nominato nel 285 da DIocleziono stesso e che si stabilì a Milano) le province occidentali, un imperatore energico e autorevole che lasciò un'impronta significativa nella storia di ROma, con il sistema della tetrarchia che consistè nel suddividere il potere tra due Augusti e due Cesari. CIascun Augusto governava una parte(occidentale o orientale) dell'impero. Mentre il Cesare lo coadiuvava nel governo ed era l'erede designato alla successione, un sistema i pericoli di instabilià generati dalle lotte per le successioni al soglio imperiale garantiva gestione collegiale del potere, DUe Cesari dal 293 che hanno il compito di collaborare con il loro Augusto al governo dell'impero, il potere tra due Augusti e due Cesari. CIascun Augusto governava una parte(occidentale o orientale) dell'impero. Mentre il Cesare lo coadiuvava nel governo ed era l'erede designato alla successione nacque un sistema i pericoli di instabilià generati dalle lotte per le successioni al soglio imperiale, Uno Diocleziano (che si stabilì a Nicomedia) le province orientali il cui Cesare fu Galerio che si stabilì a Sirmium, i problemi principali che erano in primo luogo laù sicurezza dei confini dello stato (sicurezza esterna), i problemi principali che erano la modalità di successione al soglio imperiale (sicurezza interna), subito i risultati attesi. Infatti Costanzo Cloro, l'altro, Massimiano (nominato nel 285 da DIocleziono stesso e che si stabilì a Milano) le province occidentali il cui Cesare fu Costanzo Cloro che si stabilì a Treviri, Diocleziano fu un imperatore energico e autorevole, acclamato imperatore nel 284 dalle legioni di stanza nel Danubio cercò di capire i problemi principali, la stabilità dello stato romano e vi pose con il sistema della tetrarchia, Costanzo Cloro ristabilì L'autorità romana in Britannia, la stabilità dello stato romano e vi pose rimedio senza dai troppo potere ai generali, con il sistema della tetrarchia prevede Due Agusti dal 285 d. C., un sistema i pericoli di instabilià generati dalle lotte per le successioni al soglio imperiale garantiva un controllo più efficace dei confini dell'impero