WARNING:
JavaScript is turned OFF. None of the links on this concept map will
work until it is reactivated.
If you need help turning JavaScript On, click here.
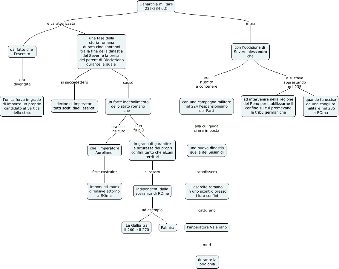
Questa Cmap, creata con IHMC CmapTools, contiene informazioni relative a: L'anarchia militare 235-284 d.C, una fase della storia romana durata cinqu'antanni tra la fine della dinastia dei Severi e la presa del potere di Diocleziano durante la quale si succedettero decine di imperatori tutti scelti dagli eserciti, L'anarchia militare 235-284 d.C è caratterizzata dal fatto che l'esercito, L'anarchia militare 235-284 d.C inizia con l'uccisione di Severo alessandro che, un forte indebolimento dello stato romano che era così insicuro che l'imperatore Aureliano, una fase della storia romana durata cinqu'antanni tra la fine della dinastia dei Severi e la presa del potere di Diocleziano durante la quale causò un forte indebolimento dello stato romano che, che l'imperatore Aureliano fece costruire imponenti mura difensive attorno a ROma, con l'uccisione di Severo alessandro che e si stava apprestando nel 235 ad intervenire nella regione del Reno per stabilizzarne il confine su cui premevano le tribù germaniche, indipendenti dalla sovranità di ROma ad esempio Palmira, una nuova dinastia quella dei Sasanidi sconfissero l'esercito romano in uno scontro presso i loro confini, indipendenti dalla sovranità di ROma ad esempio La Gallia tra il 260 e il 270, L'anarchia militare 235-284 d.C è caratterizzata una fase della storia romana durata cinqu'antanni tra la fine della dinastia dei Severi e la presa del potere di Diocleziano durante la quale, con l'uccisione di Severo alessandro che e si stava apprestando nel 235 quando fu ucciso da una congiura militare nel 235 a ROma, l'esercito romano in uno scontro presso i loro confini catturano l'imperatore Valeriano, con l'uccisione di Severo alessandro che era riuscito a contenere con una campagna militare nel 224 l'espansionismo dei Parti, un forte indebolimento dello stato romano che non fu più in grado di garantire la sicurezza dei propri confini tanto che alcuni territori, l'imperatore Valeriano morì durante la prigionia, in grado di garantire la sicurezza dei propri confini tanto che alcuni territori si resero indipendenti dalla sovranità di ROma, con una campagna militare nel 224 l'espansionismo dei Parti alla cui guida si era imposta una nuova dinastia quella dei Sasanidi, dal fatto che l'esercito era diventata l'unica forza in grado di imporre un proprio candidato al vertice dello stato