WARNING:
JavaScript is turned OFF. None of the links on this concept map will
work until it is reactivated.
If you need help turning JavaScript On, click here.
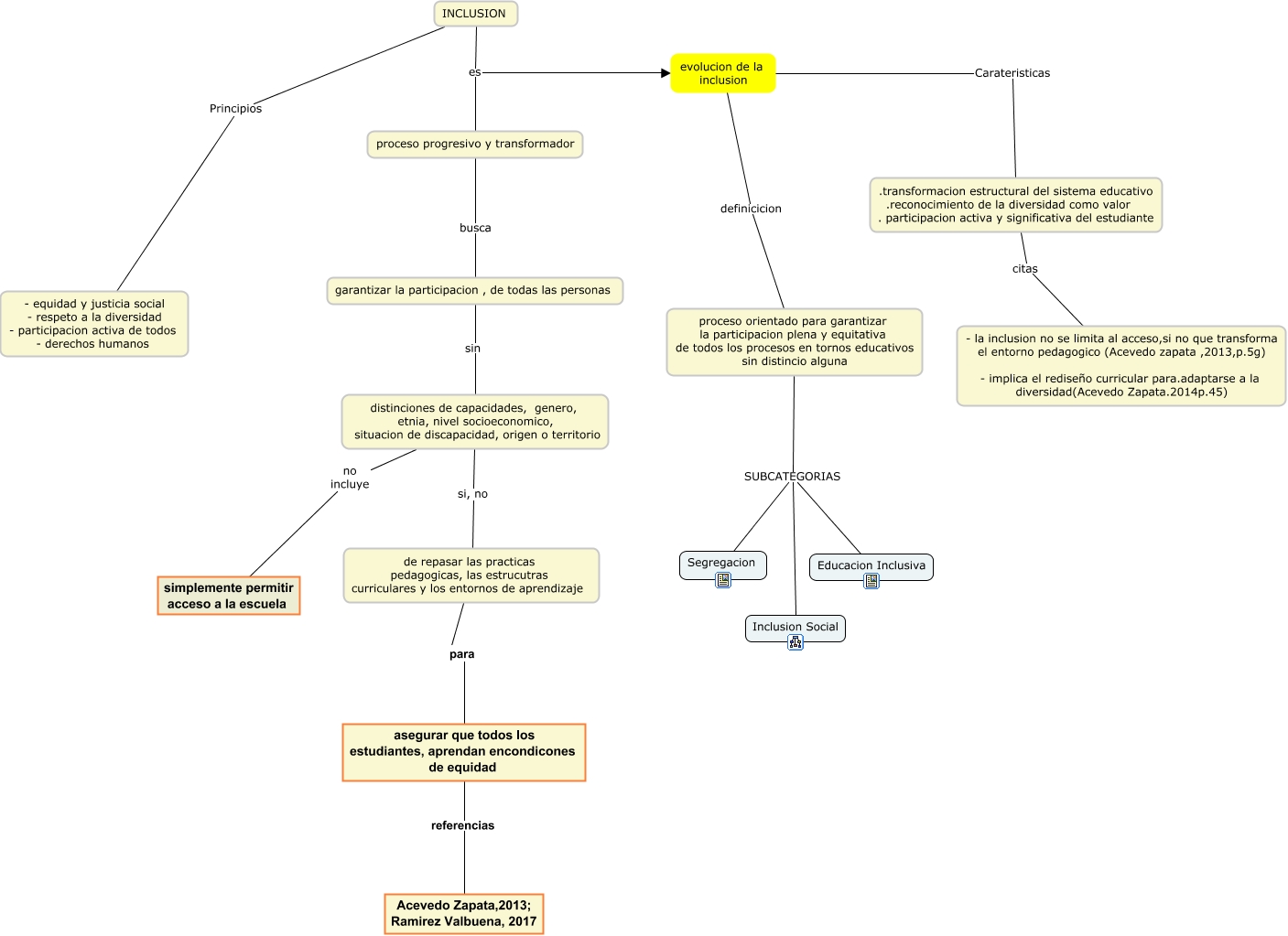
Este Cmap, tiene información relacionada con: mapa subcategorias unidos, distinciones de capacidades, genero, etnia, nivel socioeconomico, situacion de discapacidad, origen o territorio si, no de repasar las practicas pedagogicas, las estrucutras curriculares y los entornos de aprendizaje, proceso orientado para garantizar la participacion plena y equitativa de todos los procesos en tornos educativos sin distincio alguna SUBCATEGORIAS Segregacion, distinciones de capacidades, genero, etnia, nivel socioeconomico, situacion de discapacidad, origen o territorio no incluye simplemente permitir acceso a la escuela, proceso orientado para garantizar la participacion plena y equitativa de todos los procesos en tornos educativos sin distincio alguna SUBCATEGORIAS Inclusion Social, evolucion de la inclusion definicicion proceso orientado para garantizar la participacion plena y equitativa de todos los procesos en tornos educativos sin distincio alguna, proceso orientado para garantizar la participacion plena y equitativa de todos los procesos en tornos educativos sin distincio alguna SUBCATEGORIAS Educacion Inclusiva, INCLUSION Principios - equidad y justicia social - respeto a la diversidad - participacion activa de todos - derechos humanos, proceso progresivo y transformador busca garantizar la participacion , de todas las personas, de repasar las practicas pedagogicas, las estrucutras curriculares y los entornos de aprendizaje para asegurar que todos los estudiantes, aprendan encondicones de equidad, INCLUSION es evolucion de la inclusion, simplemente permitir acceso a la escuela para asegurar que todos los estudiantes, aprendan encondicones de equidad, .transformacion estructural del sistema educativo .reconocimiento de la diversidad como valor . participacion activa y significativa del estudiante citas - la inclusion no se limita al acceso,si no que transforma el entorno pedagogico (Acevedo zapata ,2013,p.5g) - implica el rediseño curricular para.adaptarse a la diversidad(Acevedo Zapata.2014p.45), garantizar la participacion , de todas las personas sin distinciones de capacidades, genero, etnia, nivel socioeconomico, situacion de discapacidad, origen o territorio, INCLUSION es proceso progresivo y transformador, asegurar que todos los estudiantes, aprendan encondicones de equidad referencias Acevedo Zapata,2013; Ramirez Valbuena, 2017, evolucion de la inclusion Carateristicas .transformacion estructural del sistema educativo .reconocimiento de la diversidad como valor . participacion activa y significativa del estudiante