WARNING:
JavaScript is turned OFF. None of the links on this concept map will
work until it is reactivated.
If you need help turning JavaScript On, click here.
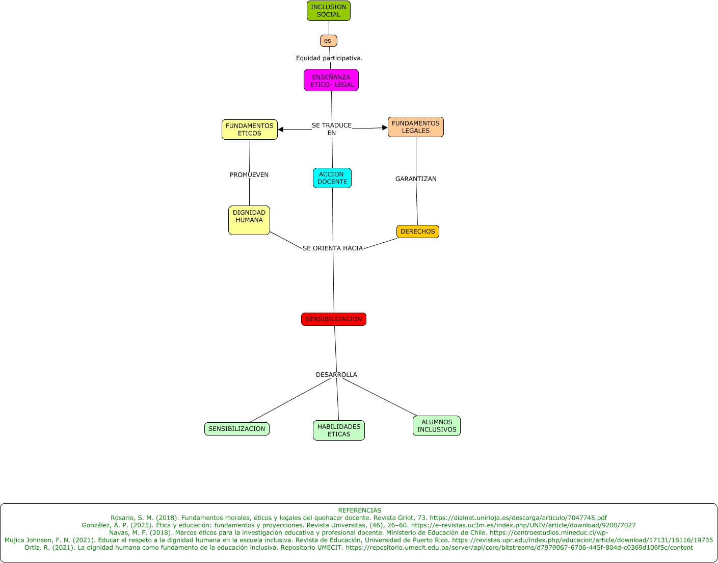
Este Cmap, tiene información relacionada con: INCLUSION SOCIAL 1, DIGNIDAD HUMANA SE ORIENTA HACIA SENSIBILIZACION, SENSIBILIZACION DESARROLLA HABILIDADES ETICAS, ACCION DOCENTE SE ORIENTA HACIA SENSIBILIZACION, ENSEÑANZA ETICO- LEGAL SE TRADUCE EN FUNDAMENTOS ETICOS, ENSEÑANZA ETICO- LEGAL SE TRADUCE EN ACCION DOCENTE, INCLUSION SOCIAL es, SENSIBILIZACION DESARROLLA SENSIBILIZACION, FUNDAMENTOS ETICOS PROMUEVEN DIGNIDAD HUMANA, SENSIBILIZACION DESARROLLA ALUMNOS INCLUSIVOS, FUNDAMENTOS LEGALES GARANTIZAN DERECHOS, ENSEÑANZA ETICO- LEGAL SE TRADUCE EN FUNDAMENTOS LEGALES, DERECHOS SE ORIENTA HACIA SENSIBILIZACION, es Equidad participativa. ENSEÑANZA ETICO- LEGAL