WARNING:
JavaScript is turned OFF. None of the links on this concept map will
work until it is reactivated.
If you need help turning JavaScript On, click here.
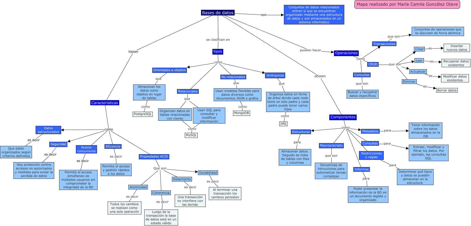
Este Cmap, tiene información relacionada con: Bases de datos, Metadatos para Tener información sobre los datos almacenados en la DB, Leer es Recuperar datos existentes, Estructuras para Almacenar datos. Seguido se trata de tablas con filas y columnas, Bases de datos se clasifican en tipos, Datos estructurados es decir Que están organizados según criterios definidos, No relacionales que Usan modelos flexibles para datos diversos como documentos JSON o grafos, tipos como No relacionales, Informes para Poder presentar la información de la BD en un documento legible y organizado, Organizan datos en tablas relacionadas con claves como MySQL, Componentes como Macros/scripts, Componentes como Estructuras, Operaciones como Transacciones, Operaciones como Consultas, Almacenan los datos como objetos en lugar de tablas como PostgreSQL, Características como Propiedades ACID, Restricciones y reglas para Determinar qué tipos y datos se pueden almacenar en la estructura, Aislamiento es decir Una transacción no interfiere con las demás, Usan SQL para consultar y modificar información como MySQL, Propiedades ACID Que son Coherencia, Componentes como Metadatos