WARNING:
JavaScript is turned OFF. None of the links on this concept map will
work until it is reactivated.
If you need help turning JavaScript On, click here.
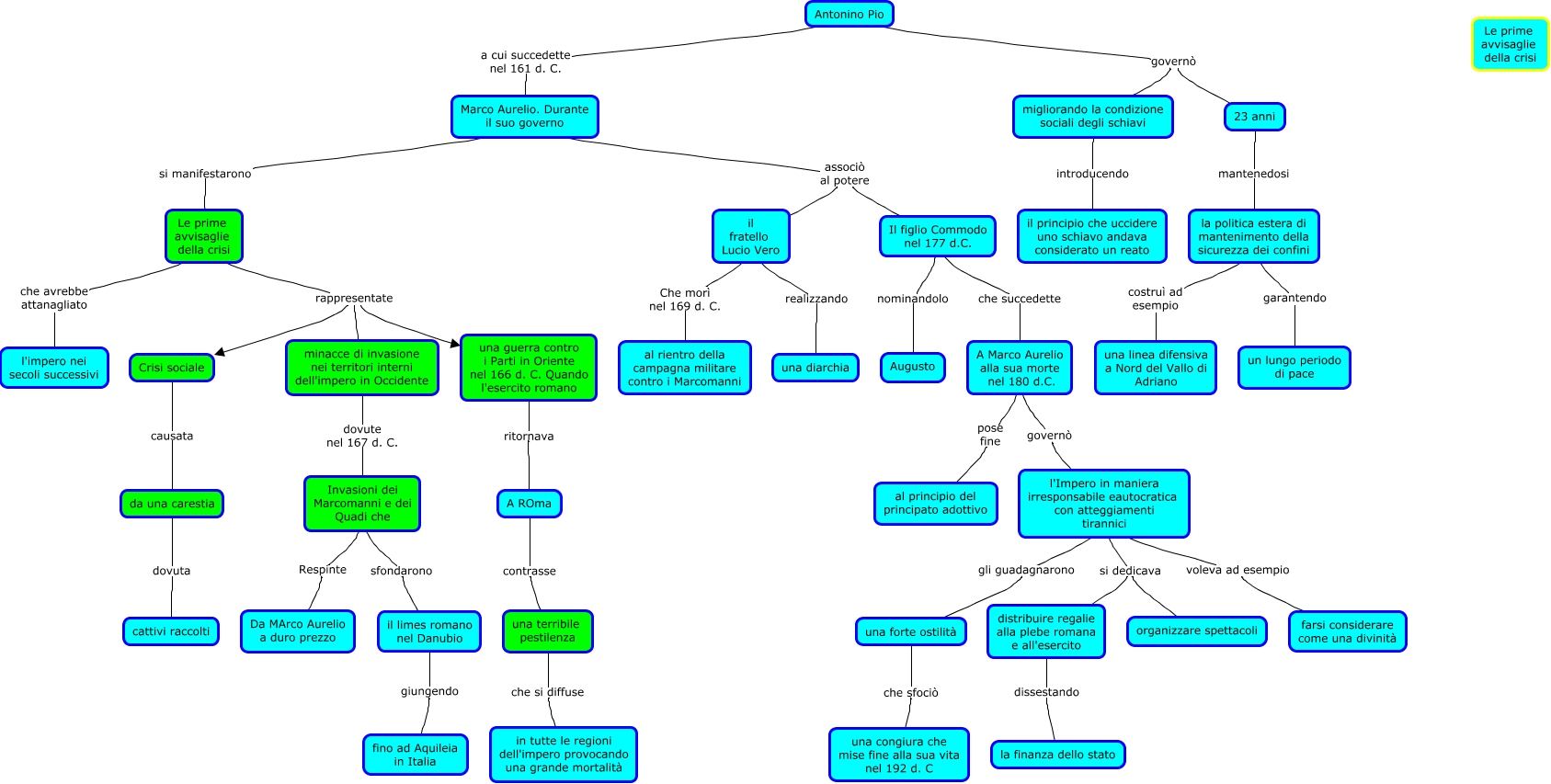
Questa Cmap, creata con IHMC CmapTools, contiene informazioni relative a: Le prime avvisaglie della crisi, da una carestia dovuta cattivi raccolti, una guerra contro i Parti in Oriente nel 166 d. C. Quando l'esercito romano ritornava A ROma, A Marco Aurelio alla sua morte nel 180 d.C. governò l'Impero in maniera irresponsabile eautocratica con atteggiamenti tirannici, Antonino Pio a cui succedette nel 161 d. C. Marco Aurelio. Durante il suo governo, la politica estera di mantenimento della sicurezza dei confini costruì ad esempio una linea difensiva a Nord del Vallo di Adriano, Il figlio Commodo nel 177 d.C. che succedette A Marco Aurelio alla sua morte nel 180 d.C., la politica estera di mantenimento della sicurezza dei confini garantendo un lungo periodo di pace, 23 anni mantenedosi la politica estera di mantenimento della sicurezza dei confini, A ROma contrasse una terribile pestilenza, Marco Aurelio. Durante il suo governo si manifestarono Le prime avvisaglie della crisi, una forte ostilità che sfociò una congiura che mise fine alla sua vita nel 192 d. C, una terribile pestilenza che si diffuse in tutte le regioni dell'impero provocando una grande mortalità, minacce di invasione nei territori interni dell'impero in Occidente dovute nel 167 d. C. Invasioni dei Marcomanni e dei Quadi che, Le prime avvisaglie della crisi rappresentate Crisi sociale, Crisi sociale causata da una carestia, l'Impero in maniera irresponsabile eautocratica con atteggiamenti tirannici si dedicava organizzare spettacoli, il fratello Lucio Vero Che morì nel 169 d. C. al rientro della campagna militare contro i Marcomanni, l'Impero in maniera irresponsabile eautocratica con atteggiamenti tirannici gli guadagnarono una forte ostilità, Invasioni dei Marcomanni e dei Quadi che Respinte Da MArco Aurelio a duro prezzo, A Marco Aurelio alla sua morte nel 180 d.C. pose fine al principio del principato adottivo