WARNING:
JavaScript is turned OFF. None of the links on this concept map will
work until it is reactivated.
If you need help turning JavaScript On, click here.
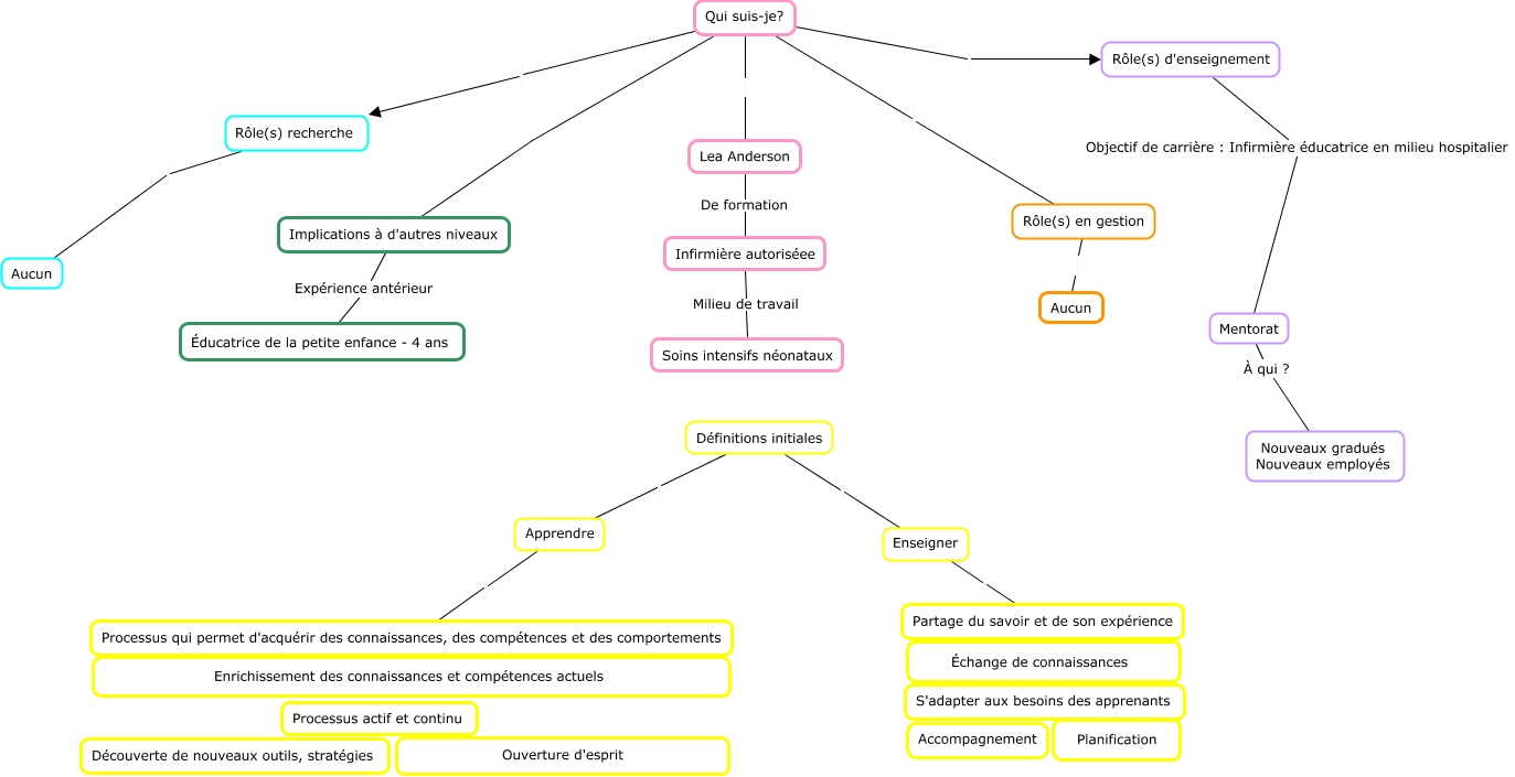
This Concept Map, created with IHMC CmapTools, has information related to: Presentation - Lea Anderson, Lea Anderson De formation Infirmière autoriséee, Enseigner Partage du savoir et de son expérience, Rôle(s) d'enseignement Objectif de carrière : Infirmière éducatrice en milieu hospitalier Mentorat, Qui suis-je? Rôle(s) recherche, Qui suis-je? Lea Anderson, Mentorat À qui ? Nouveaux gradués Nouveaux employés, Qui suis-je? Rôle(s) en gestion, Qui suis-je? Implications à d'autres niveaux, Apprendre Processus qui permet d'acquérir des connaissances, des compétences et des comportements, Définitions initiales Enseigner, Implications à d'autres niveaux Expérience antérieur Éducatrice de la petite enfance - 4 ans, Rôle(s) en gestion Aucun, Définitions initiales Apprendre, Rôle(s) recherche Aucun, Infirmière autoriséee Milieu de travail Soins intensifs néonataux, Qui suis-je? Rôle(s) d'enseignement