WARNING:
JavaScript is turned OFF. None of the links on this concept map will
work until it is reactivated.
If you need help turning JavaScript On, click here.
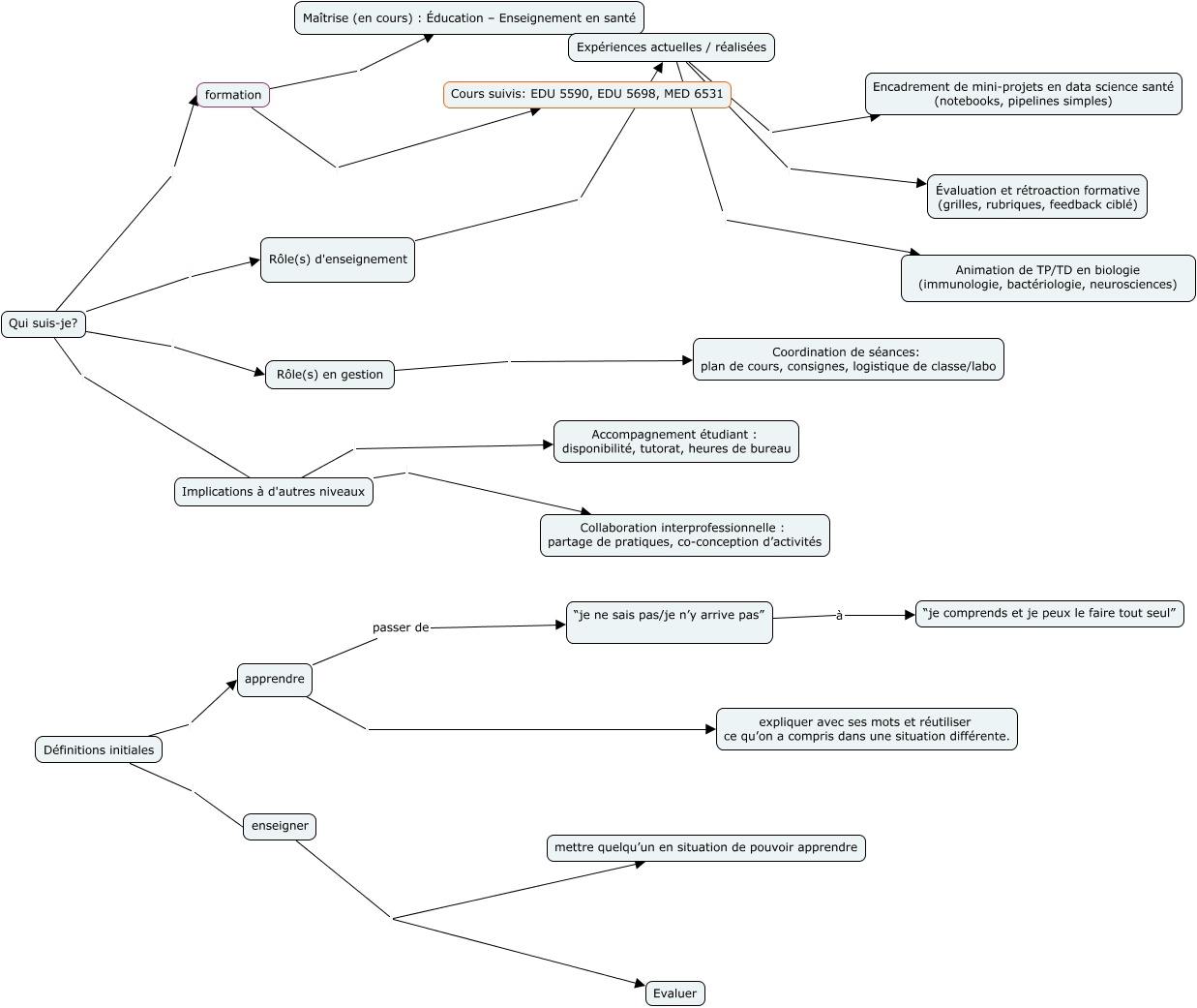
This Concept Map, created with IHMC CmapTools, has information related to: Aziz_Presentation, formation Cours suivis: EDU 5590, EDU 5698, MED 6531, Expériences actuelles / réalisées Animation de TP/TD en biologie (immunologie, bactériologie, neurosciences), formation Maîtrise (en cours) : Éducation – Enseignement en santé, Qui suis-je? Rôle(s) en gestion, apprendre expliquer avec ses mots et réutiliser ce qu’on a compris dans une situation différente., Qui suis-je? Rôle(s) d'enseignement, Qui suis-je? formation, apprendre passer de “je ne sais pas/je n’y arrive pas”, Définitions initiales enseigner, Implications à d'autres niveaux Collaboration interprofessionnelle : partage de pratiques, co-conception d’activités, Implications à d'autres niveaux Accompagnement étudiant : disponibilité, tutorat, heures de bureau, Rôle(s) d'enseignement Expériences actuelles / réalisées, Expériences actuelles / réalisées Encadrement de mini-projets en data science santé (notebooks, pipelines simples), Qui suis-je? Implications à d'autres niveaux, enseigner Evaluer, enseigner mettre quelqu’un en situation de pouvoir apprendre, Rôle(s) en gestion Coordination de séances: plan de cours, consignes, logistique de classe/labo, Expériences actuelles / réalisées Évaluation et rétroaction formative (grilles, rubriques, feedback ciblé), Définitions initiales apprendre, “je ne sais pas/je n’y arrive pas” à “je comprends et je peux le faire tout seul”