WARNING:
JavaScript is turned OFF. None of the links on this concept map will
work until it is reactivated.
If you need help turning JavaScript On, click here.
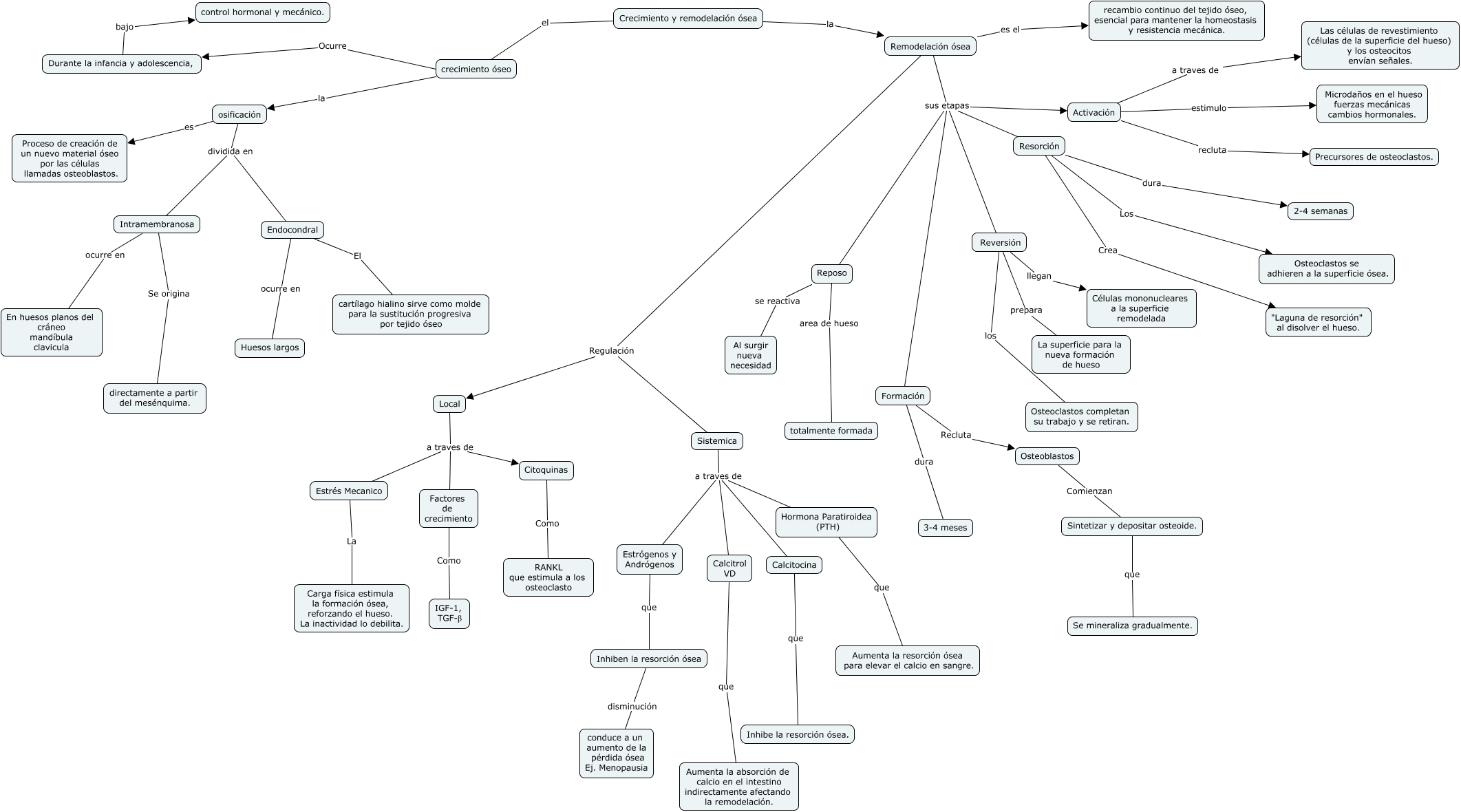
Este Cmap, tiene información relacionada con: Crecimiento y remodelación ósea, Activación estimulo Microdaños en el hueso fuerzas mecánicas cambios hormonales., Local a traves de Factores de crecimiento, crecimiento óseo la osificación, Local a traves de Citoquinas, Resorción Los Osteoclastos se adhieren a la superficie ósea., Durante la infancia y adolescencia, bajo control hormonal y mecánico., Reposo se reactiva Al surgir nueva necesidad, Inhiben la resorción ósea disminución conduce a un aumento de la pérdida ósea Ej. Menopausia, Remodelación ósea sus etapas Activación, Calcitocina que Inhibe la resorción ósea., crecimiento óseo Ocurre Durante la infancia y adolescencia,, Citoquinas Como RANKL que estimula a los osteoclasto, Remodelación ósea sus etapas Resorción, Crecimiento y remodelación ósea el crecimiento óseo, Resorción dura 2-4 semanas, Osteoblastos Comienzan Sintetizar y depositar osteoide., Reversión prepara La superficie para la nueva formación de hueso, Hormona Paratiroidea (PTH) que Aumenta la resorción ósea para elevar el calcio en sangre., Intramembranosa ocurre en En huesos planos del cráneo mandíbula clavicula, osificación dividida en Intramembranosa